时序知识图谱

知识图谱系列动态时序知识图谱evolvegcn
图片尺寸357x224
时序知识图谱
图片尺寸1080x428
知识图谱系列知识图谱强化学习
图片尺寸1072x616
论文浅尝基于时序知识图谱的问答
图片尺寸1080x638
基于历史对比学习的时序知识图谱推理
图片尺寸1584x608
搜索历史推理未来时序知识图谱上的两阶段推理
图片尺寸1080x302
基于事件的时序知识图谱数据生成,与问答系统
图片尺寸737x571
知识图谱系列知识图谱强化学习
图片尺寸1070x814
时序知识图谱在经济侦察(金融交易)中的应用
图片尺寸649x363
论文浅尝面向时序知识图谱推理的循环事件网络
图片尺寸567x252
动态图神经网络dynamicgnn和时序知识图谱temporalknowledgegraph经典
图片尺寸1567x671
搜索历史推理未来时序知识图谱上的两阶段推理
图片尺寸644x1111
aaai2022tlogic时序知识图谱上可解释链接预测的时间逻辑规则
图片尺寸1065x541
知识图谱系列动态时序知识图谱evolvegcn
图片尺寸530x189
aaai2021时序知识图谱论文译读时序知识图谱论文梳理二
图片尺寸1440x927
1,企业发展历程时序图(融资)基于企业知识图谱中的投融资事件发生的
图片尺寸772x622
aws知识图谱大赛之python数据处理和图数据库导入
图片尺寸2130x1190
研发亿级金融时序知识图谱查询与分析平台.
图片尺寸605x307
知识图谱系列动态时序知识图谱evolvegcn
图片尺寸522x247
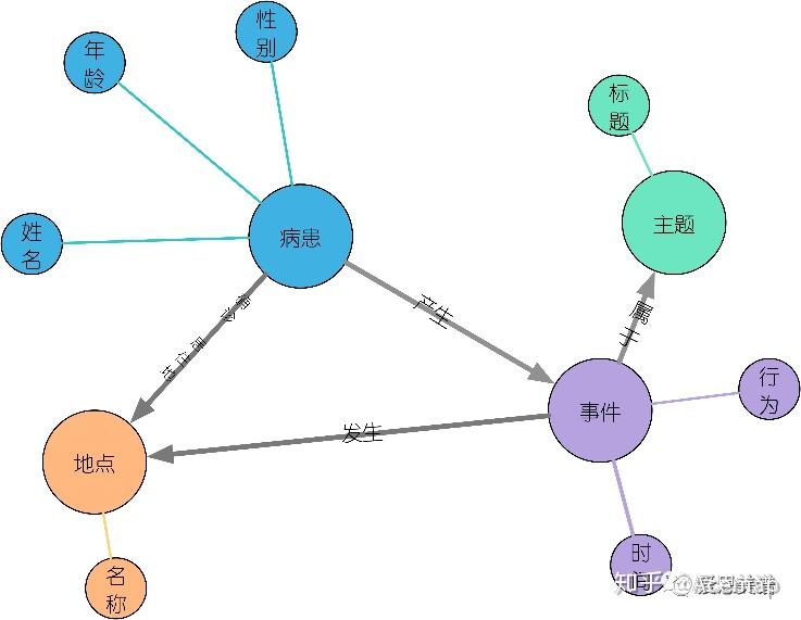
知识图谱事件抽取
图片尺寸1520x626