昆明小学划片区域图

2019昆明重点小学划片招生范围(地图版)
图片尺寸934x662
最新最全昆明市小学入学划片区情况
图片尺寸640x932
2019昆明重点小学划片招生范围(地图版)
图片尺寸629x747
最新最全昆明市小学入学划片区情况
图片尺寸640x1010
吐血整理您住的小区孩子能上哪个小学昆明首份公办小学划片信息地图
图片尺寸600x606
2022昆明公办小学划片信息超详细
图片尺寸1200x1830
2019昆明重点小学划片招生范围(地图版)
图片尺寸640x683
2019昆明重点小学划片招生范围(地图版)
图片尺寸1080x756
2019昆明重点小学划片招生范围(地图版)
图片尺寸800x539
昆明公办小学划片地图来了 真正的学区房在这里!
图片尺寸600x503
家长:昆明公办小学划片地图 真正的学区房在这里
图片尺寸597x513
昆明公立小学划片图昆明市公立小学排名2022已更新今日热点
图片尺寸474x358
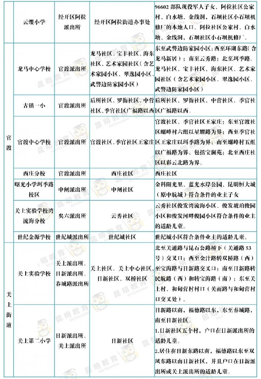
2019昆明主城区最新划片信息162所公办小学划片信息齐了
图片尺寸1080x1574
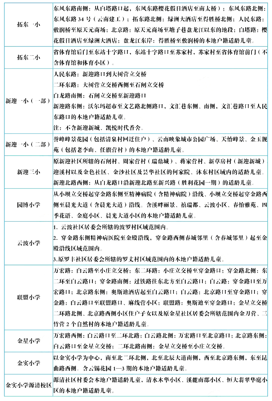
2020年昆明主城区168所小学划片信息汇总收藏备用
图片尺寸1080x1590
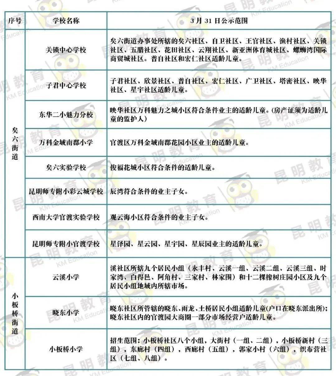
【西山区】2021年昆明小学划片地图②
图片尺寸1080x792
【盘龙区】2021年昆明小学划片地图③
图片尺寸1080x803
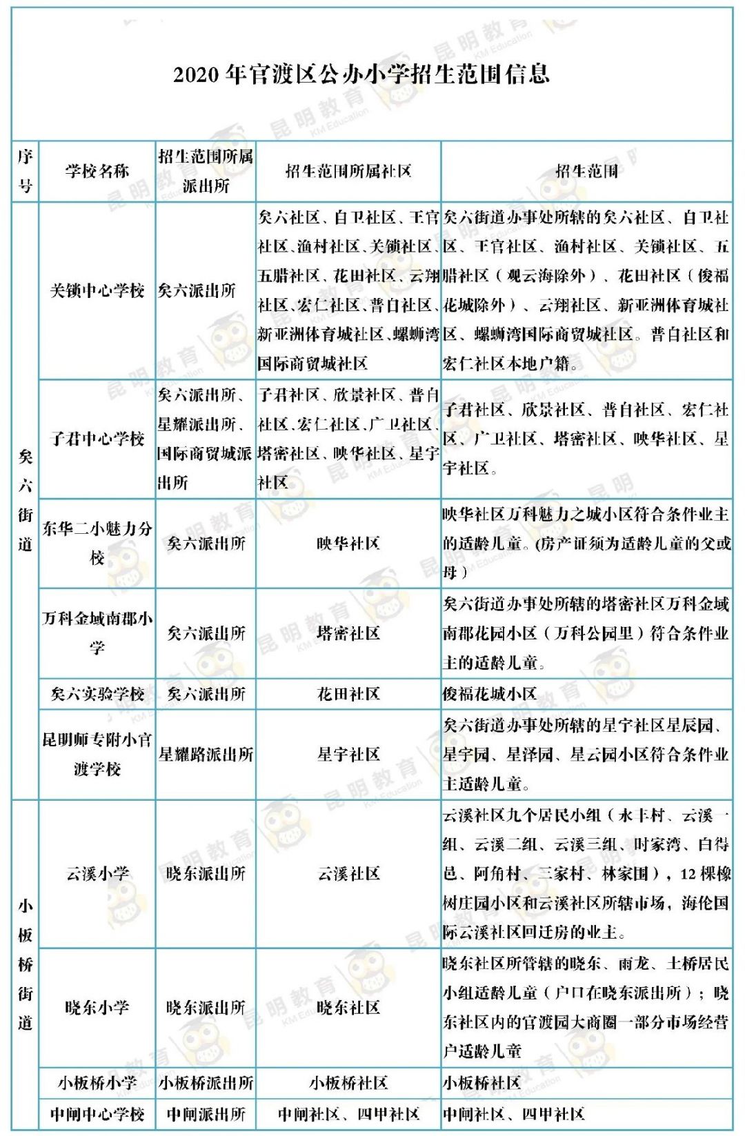
2022昆明公办小学划片信息超详细
图片尺寸1200x1747
2021年昆明市主城区216所小学划片信息
图片尺寸1080x1209
快收藏丨这才是最全2021年昆明主城区216所小学划片信息
图片尺寸1080x1315
【盘龙区】2021年昆明小学划片地图③
图片尺寸1080x668