明森达办公椅价格

人体工学椅 #椅子推荐 #椅子 #明森达 #家具分享 #办公椅
图片尺寸1080x720
广东明森达工厂现代风格大班椅主管椅经理办公椅高靠背网椅旋转椅
图片尺寸1206x1920
【明森达家具】明森达办公椅家用椅子新款老板电脑椅a842现代时尚椅子
图片尺寸750x750
2023青岛国际家具展 | 明星展商·明森达办公,办公座椅一站式服务平台
图片尺寸934x723
2023青岛国际家具展|明星展商·明森达办公,办公座椅一站式服务
图片尺寸640x476
明森达办公椅电脑椅 > 产品规格: 产品数量:100 价格说明:888
图片尺寸979x1433
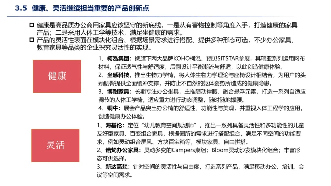
办公商用家具行业研究报告,基于2024中国家博会(广州)全面观察
图片尺寸1080x608
办公商用家具行业研究报告,基于2024中国家博会(广州)全面观察
图片尺寸960x540
2023青岛国际家具展 | 明星展商·明森达办公,办公座椅一站式服务平台
图片尺寸1350x844
明森达 弓形办公椅
图片尺寸464x661
明森达 b866电脑转椅现代轻奢办公椅
图片尺寸1000x1000
明森达办公椅电脑椅会议椅
图片尺寸1035x1433
明森达转椅b806-1_明森达
图片尺寸750x750
2023青岛国际家具展 | 明星展商·明森达办公,办公座椅一站式服务平台
图片尺寸829x375
办公商用家具行业研究报告,基于2024中国家博会(广州)全面观察
图片尺寸700x394
明森达 办公转椅/1150*550/电镀钢架优质西皮/桌板椅/明森达msda103
图片尺寸1000x1000
【家用电脑椅】明森达办公椅家用坐椅新款老板电脑椅a842现代时尚经理
图片尺寸750x750
大班椅-明森达会议椅-可躺椅_明森达(办公)家具制造厂
图片尺寸1920x3413
办公商用家具行业研究报告,基于2024中国家博会(广州)全面观察
图片尺寸1080x608
办公商用家具行业研究报告,基于2024中国家博会(广州)的全面观察
图片尺寸800x450