星三角能耗制动

断电延迟,能耗制动星三角启动线路
图片尺寸588x538
星三角降压启动,能耗制动控制线路的plc改造设计,急,哪位兄弟帮帮忙
图片尺寸450x338
plc改造带能耗制动星三角启动控制电路ppt
图片尺寸300x225
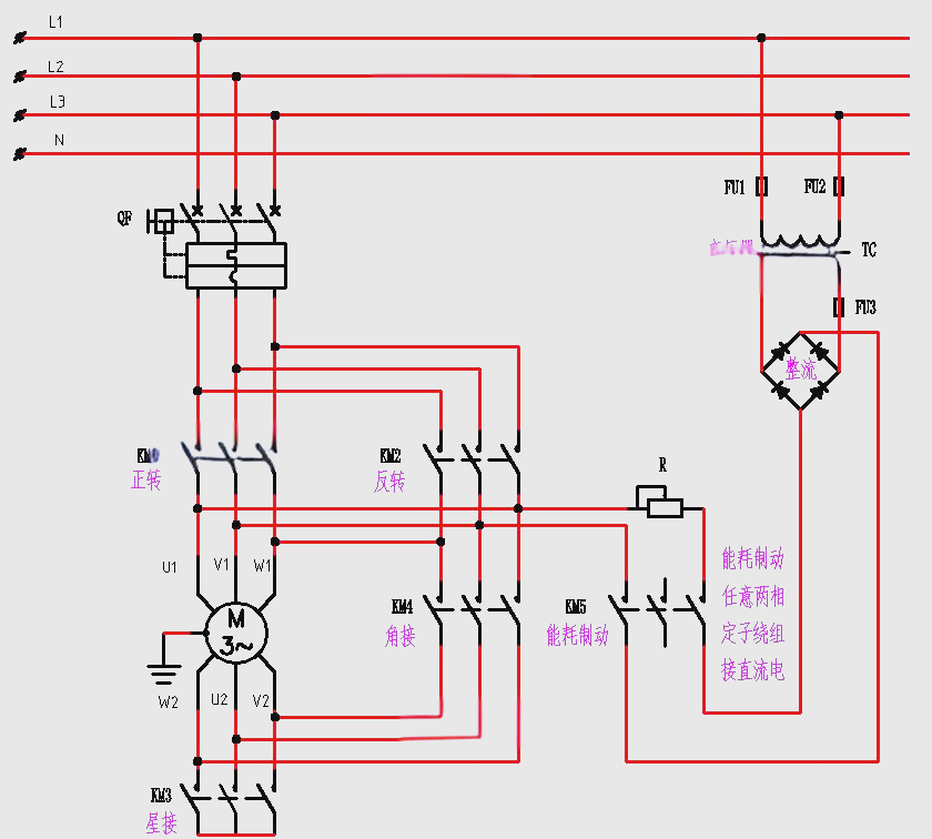
带直流能耗制动的星三角控制电路
图片尺寸771x624
plc改造带能耗制动星三角启动控制电路2.ppt
图片尺寸1152x864
星三角降压启动,能耗制动控制线路的plc改造设计,设计
图片尺寸2048x1536
什么是能耗制动?能耗制动的原理是什么?
图片尺寸640x480
大功率电动机双向星三角启动及能耗制动控制电路.
图片尺寸670x275
断电延时带自流能耗制动星三角形启动控制电路
图片尺寸742x546
谁有中级维修电工,正反转星三角降压启动单向半波直流能耗制动电气
图片尺寸450x242
求正反转半波能耗制动电路图 正反星三角电路图
图片尺寸720x540
能耗制动
图片尺寸750x450
断电延时带直流能耗制动的星角启动的控制电路的实物接线图,跪求
图片尺寸980x684
工程科技 信息与通信 第11,12课时能耗制动ppt 思考题 星三角制 动呢
图片尺寸1080x810
能耗制动
图片尺寸220x172
大功率电动机双向星三角启动及能耗制动控制电路.
图片尺寸571x800
星三角启动电路图 正反转星三角降压启动电路图
图片尺寸492x316
能耗制动.
图片尺寸641x435
大功率电动机双向星三角启动及能耗制动控制电路
图片尺寸600x306
第1页 你可能喜欢 能耗制动 星三角降压启动 异步电动机制动 三相
图片尺寸602x529