普洱茶区著名茶山介绍

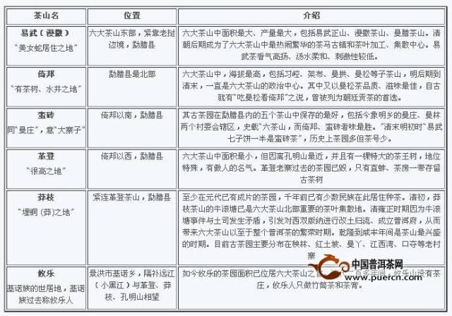
普洱茶古六大茶山的特点解读
图片尺寸1440x1918
普洱茶三大茶区之"西双版纳"茶区(勐腊县)
图片尺寸1280x711
普洱茶各大山头汇总一文知(值得收藏)_茶山_西双版纳_临沧
图片尺寸1421x1046
云南普洱茶区按山头分为3大茶区和25个小茶区,你知道多少?
图片尺寸640x730
普洱新六大茶山.古/新六大茶山的划分是以澜沧江为界限,新六大 - 抖音
图片尺寸960x943
普洱茶三大茶区的著名山头 认证作者:佚名
图片尺寸1176x938
正说云南普洱茶主产区:龙凤之地-西双版纳茶区|茶山|易武|布朗山_网易
图片尺寸660x693
普洱茶的三大产区介绍
图片尺寸1440x1918
"班章为王,易武为后"普洱茶西双版纳产区古六大茶山,你们都知 - 抖音
图片尺寸1080x1440
六大茶山倚邦普洱茶
图片尺寸468x317
以上是云南普洱知名茶山的整理图册,在今后提到茶山时,你不会再感到
图片尺寸1175x2711
普洱茶古六大茶山(收藏)92易武茶山 易武茶山位于腊县易武乡 - 抖音
图片尺寸1280x1607
图解普洱茶膏 - 知乎
图片尺寸3191x4167
《普洱古树茶》一一认识和品鉴古树普洱茶的必读书
图片尺寸1004x1417
毒舌普洱:古今六大茶山,哪一座才是茶迷至爱?
图片尺寸669x397
普洱茶山行|古六大茶山之倚邦茶山_普洱茶_茶树_猫耳朵_茶叶_政治
图片尺寸1080x1439
临沧茶区最有名的勐库十八寨52个山头一览#召唤茶友 #普洱茶 #抖音茶
图片尺寸1440x1920
普洱茶山:江内六座(古六大茶山)和江外六大茶山
图片尺寸640x447
古六大茶山之一攸乐古茶山介绍和普洱茶特点
图片尺寸800x549
秒懂普洱茶茶区,三个茶区,七个茶山,十大名寨 - 抖音
图片尺寸1035x1776