普瑞凯希胶囊

krystexxapegloticaseinjection普瑞凯希用于慢性痛风中文说明书香港
图片尺寸699x485
诺福丁痛风患者的救星
图片尺寸1080x1439
痛风新药普瑞凯希光速降酸溶结石
图片尺寸569x356
这3种药才是真正的"排酸高手"_药物_作用_维生素
图片尺寸1080x720
每月打一针让血尿酸持续达标?尿酸氧化酶普瑞凯希并非痛风终结者
图片尺寸1167x1815
治痛风的真正新药普瑞凯希你了解多少
图片尺寸640x483
知识科普#能溶解痛风石的普瑞凯希,心动吗?谢医生有话说!
图片尺寸720x1280
其他降尿酸药物:尿酸酶:拉布立酶(rasburicase)和普瑞凯希
图片尺寸660x475
促进尿酸分解——拉布立酶和普瑞凯希这类药物是通过分解尿酸为易于
图片尺寸1100x734
(三)促进尿酸分解的药物:拉布立酶和普瑞凯希
图片尺寸1152x433
促进尿酸分解药:拉布立酶,普瑞凯希,培戈洛酶3.
图片尺寸849x751
排泄药物如苯溴马隆,苯磺唑酮等,促进尿酸分解药物如拉布立酶,普瑞
图片尺寸575x572
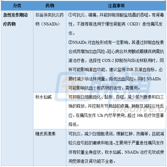
常用尿酸氧化酶类药物及其注意事项尿酸氧化酶如拉布立酶,普瑞凯希,培
图片尺寸1080x612
排泄药物如苯溴马隆,苯磺唑酮等,促进尿酸分解药物如拉布立酶,普瑞
图片尺寸575x601
排泄药物如苯溴马隆,苯磺唑酮等,促进尿酸分解药物如拉布立酶,普瑞
图片尺寸575x383
国内尚未批注上市)尿酸酶(拉布立酶,普瑞凯希等,国内尚未批注上市)碱
图片尺寸531x320