景组词名字

轻组词轻组词100个
图片尺寸474x474
《景》字意思读音,组词解释及笔画数 - 新华字典 - 911查询
图片尺寸140x140
相关组词 瑜璟 璟翎 璟瑜 珺璟 璟瓯姓 璟 读音 jǐng,笔划 16 部首
图片尺寸437x287
景怎么读_景组词_景的解释_读音_笔顺_拼音_笔画_繁体字
图片尺寸280x280
写景的词语.doc
图片尺寸993x1404
写景的四字词语.pdf 2页
图片尺寸860x1218
景组词(美景组词)
图片尺寸800x1132
景字多少画?_词语_成语_百度汉语
图片尺寸600x600
景
图片尺寸120x120
景什么意思解释,景字笔画笔顺,景拼音组词_竞价网
图片尺寸512x512
景组词(景组词有哪些词语)
图片尺寸534x594
景的读音(景以将入抚孤松而盘桓景的读音)
图片尺寸477x477
景怎么读 景的多音字组词?|火速文化
图片尺寸3000x4000
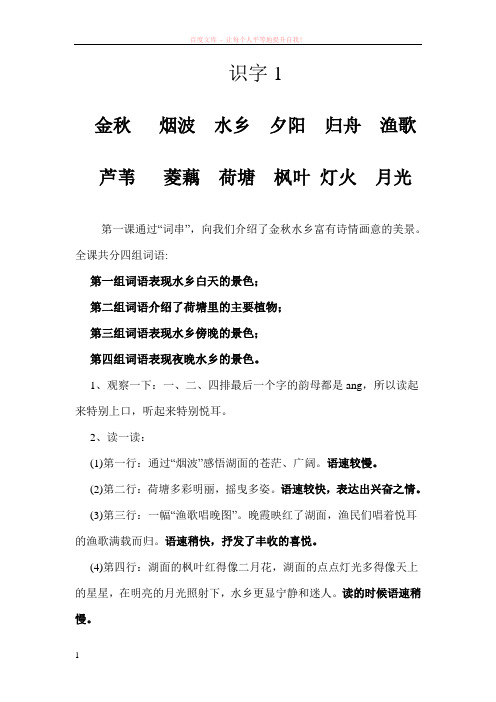
全课共分四组词语: 第一组词语表现水乡白天的景色; 第二组词语介绍了
图片尺寸496x702
二年级下册语文课文一匹出色的马课前预习
图片尺寸828x1000
景怎么读,景怎么读姓氏,景的多音字组词 第9张
图片尺寸1080x529
杆组词二年级(杆组词二年级下册)
图片尺寸920x1302
景组词(景是多音字吗)
图片尺寸1080x810
瞄的组词瞄组词拼音
图片尺寸784x1102
「83」字意思,83怎么读,山景读什么,部首笔画及组词-汉语字典-小
图片尺寸100x100