晶体管A708引脚图

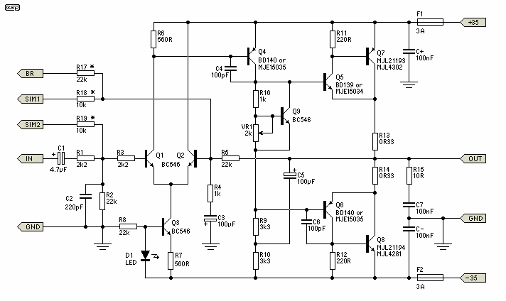
有没有兴趣一起做晶体管功放? (amobbs.com 阿莫电子技术论坛)
图片尺寸712x424
它们的作用相似,图1-6-a所示是n沟道mos管和npn型晶体三极管引脚,图1
图片尺寸600x400
基于场效应晶体管的生物传感器及在生物医学中的应用_阵列_器件_的
图片尺寸831x372
多图解读诞生 50 年的革命性8008微处理器|晶体管|英特尔|数据总线
图片尺寸660x545
摩尔|电子学|场效应晶体管_网易订阅
图片尺寸578x1091
2sa1943 pnp 功率晶体管:引脚配置及其应用-广州同创芯电子有限公司
图片尺寸300x275
晶圆级立方碳化硅单晶生长取得突破_界面_晶体管_籽晶
图片尺寸1280x1690
弹道mos2场效应晶体管field-effect transistors,fet结构和接触特 ..
图片尺寸660x746
晶体管|mos_网易订阅
图片尺寸660x315
图1 (a) 扫描电子显微镜和(b)3d堆叠的ga2o3/nio异质结双极晶体管的
图片尺寸783x645
全新原装 3dd303a npn功率晶体管 大功率 to-3 铁帽 直插
图片尺寸800x800
摩尔|电子学|场效应晶体管_网易订阅
图片尺寸660x591
【电子技术】晶体管原理(二):掺杂和载流子
图片尺寸800x450
南科大郭旭岗教授angewn型有机薄膜晶体管的功能化苯酰亚胺基聚合物
图片尺寸484x381
发个贴问问5807fp问题 - 〓晶体管与集成〓 - 矿石收音机论坛
图片尺寸1536x1837
集成电路10n65kl-tf3-t 220智能电源igbt达林顿数字晶体管三电平
图片尺寸360x360
塑料薄膜晶体管21.
图片尺寸800x708
nature系列2024年新子刊!三位作者,向更小尺寸晶体管进发
图片尺寸1080x598
晶体管|mos_网易订阅
图片尺寸660x405
mcr100-6 敏感栅晶体管三端双向可控硅开关元件通孔pnpn三端双向可控
图片尺寸800x692