晶体管d331引脚图

s8050s8050三极管参数是什么
图片尺寸500x375
全新 s8050 直插 小功率三极管 开关晶体管 电子元器件 to-92封装
图片尺寸750x750
【图】celeron d 331处理器外观
图片尺寸450x435
s8550 to-92 pnp晶体管 -25v/500ma 直插三极管(20只)
图片尺寸800x800
立即下载在线改图作品编号:d331472文件格式:psd文件大小:34.
图片尺寸840x1260
图片标题: 水果荸荠 图片编号: dspd33161f30 授权方式
图片尺寸720x480
单片机与ss8550d331 pnp三极管控制电磁阀(24v/6w)电路,为何上电后不
图片尺寸1367x1060
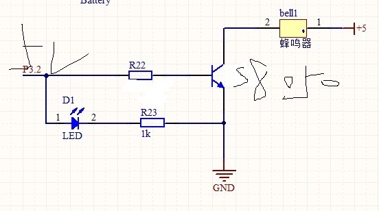
三极管s8050 d331能在下面电路中实现开关作用吗?
图片尺寸3264x2448
用s8050 d331三极管作系统的开关,其基极应接多少电阻值?
图片尺寸552x308
20091026_16d75a90c8d33111dd7duwkoyhjoysjc.jpg
图片尺寸739x590
厂家批发原装大电流8050ss kehe三极管 质量控制原装
图片尺寸750x420
三极管直接驱动电磁阀
图片尺寸400x282
单片机与ss8550d331 pnp三极管控制电磁阀(24v/6w)电路,为何上电后不
图片尺寸511x311
zhs/onlineexam/ueditor/201806/7d0268f0786f4490b6fcdb1f7f9d3311
图片尺寸721x567
s8050,s8050 pdf中文资料,s8050引脚图,s8050电路-datasheet-电子工程
图片尺寸827x1169
s8050贴片三极管 丝印j3y 足电流sot-23封装质量保证 npn功率晶体
图片尺寸800x1300
s8050三级管引脚图放大倍数:b85-160 c120-200 d160-300 l100-200
图片尺寸654x538
多功能晶体管图示仪的设计与制作
图片尺寸617x448
拍1件发50个 三极管 s8050 8050 npn功率晶体管 封装to-92
图片尺寸565x565
图上的t和1都是ss8550d331三极管.
图片尺寸600x800