曼瑞德混水中心

menred曼瑞德混水中心m628采暖混水装置用户常规操作
图片尺寸701x855
曼瑞德menred地暖混水温控中心hr2520
图片尺寸492x450
menred曼瑞德地暖混水中心hr25.210集中供暖混水器智能循环水泵
图片尺寸800x777
供应曼瑞德menred混水中心 混水器 批发
图片尺寸526x416
menred曼瑞德混水中心m628采暖混水装置用户常规操作
图片尺寸1000x1026
曼瑞德280混水中心
图片尺寸960x960
曼瑞德地暖混水中心m6.27--地暖分水器好搭配-新款
图片尺寸500x500
商城正品德国曼瑞德地暖混水中心3年保修与分水器配套
图片尺寸750x349
德国曼瑞德menred混水中心m6.27,628地暖分水器用
图片尺寸300x262
曼瑞德menred 地暖混水温控中心 hr25.280
图片尺寸552x450
游泳池很小水质也不算好2米开外就看不清楚另外最
图片尺寸700x524
德国曼瑞德混水中心hr25.280循环泵tt15-2地暖混水
图片尺寸300x300
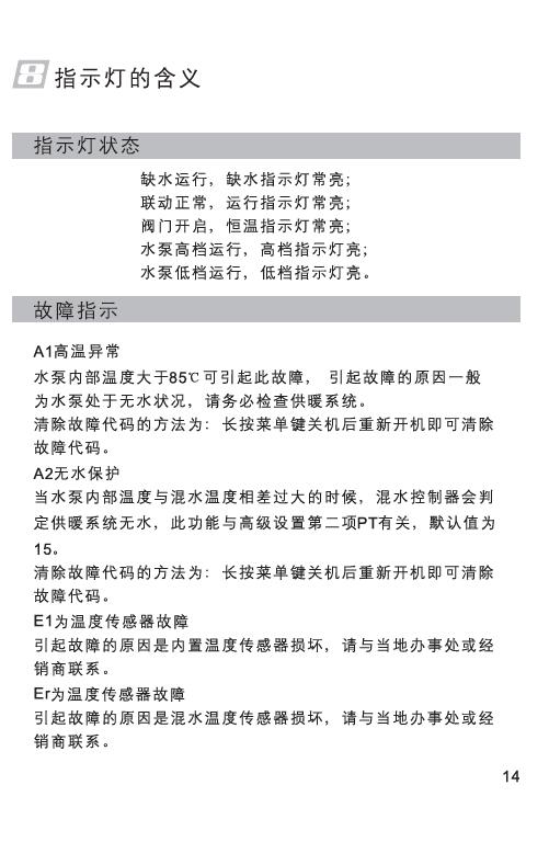
产品说明书曼瑞德m628chea混水装置
图片尺寸501x768
德国 曼瑞德混水中心.jpg
图片尺寸641x483
曼瑞德nae300接线图
图片尺寸500x264
水暖 集中供热 恒温混水中心 混水曼瑞德hr25.280 批发
图片尺寸750x659
曼瑞德混水装置(地暖专用)
图片尺寸1444x1023
商城德国menred曼瑞德地暖混水中心hr25.210-与分水器
图片尺寸790x307
曼瑞德混水系统
图片尺寸500x375
商城menred曼瑞德新款地暖混水中心m6.27--地暖分水器
图片尺寸436x317