最简单过流保护电路图

分析一个常用的过流保护电路
图片尺寸1058x708
过流保护电路图
图片尺寸893x514
这个过流保护的原理是什么?
图片尺寸618x452
带自锁的过流保护电路
图片尺寸1270x434
设计一截止型过流保护电路,电流大概在300ma,只能用三极管加一些电阻
图片尺寸1056x431
过流保护的电路原理图
图片尺寸667x403
一种电源过流保护电路制造技术
图片尺寸1000x534
这个电路过电流保护的范围是多少?怎么样计算的?详细的计算步骤
图片尺寸312x256
怎样设计一个过流保护电路让大于500ma的电流不能通过
图片尺寸1117x510
过流保护电路图
图片尺寸922x941
过流保护电路
图片尺寸730x349
请帮忙计算电路种元件的参数,是过流保护电路.
图片尺寸362x342
一种可自恢复的过流保护电路的制作方法
图片尺寸1000x786
复合电压闭锁方向过流保护图
图片尺寸920x651
过流自锁保护电路,求接线方法
图片尺寸450x270
求逆变器输出短路,过流保护过压保护电路图 7 2012-12-13 音响喇叭
图片尺寸951x342
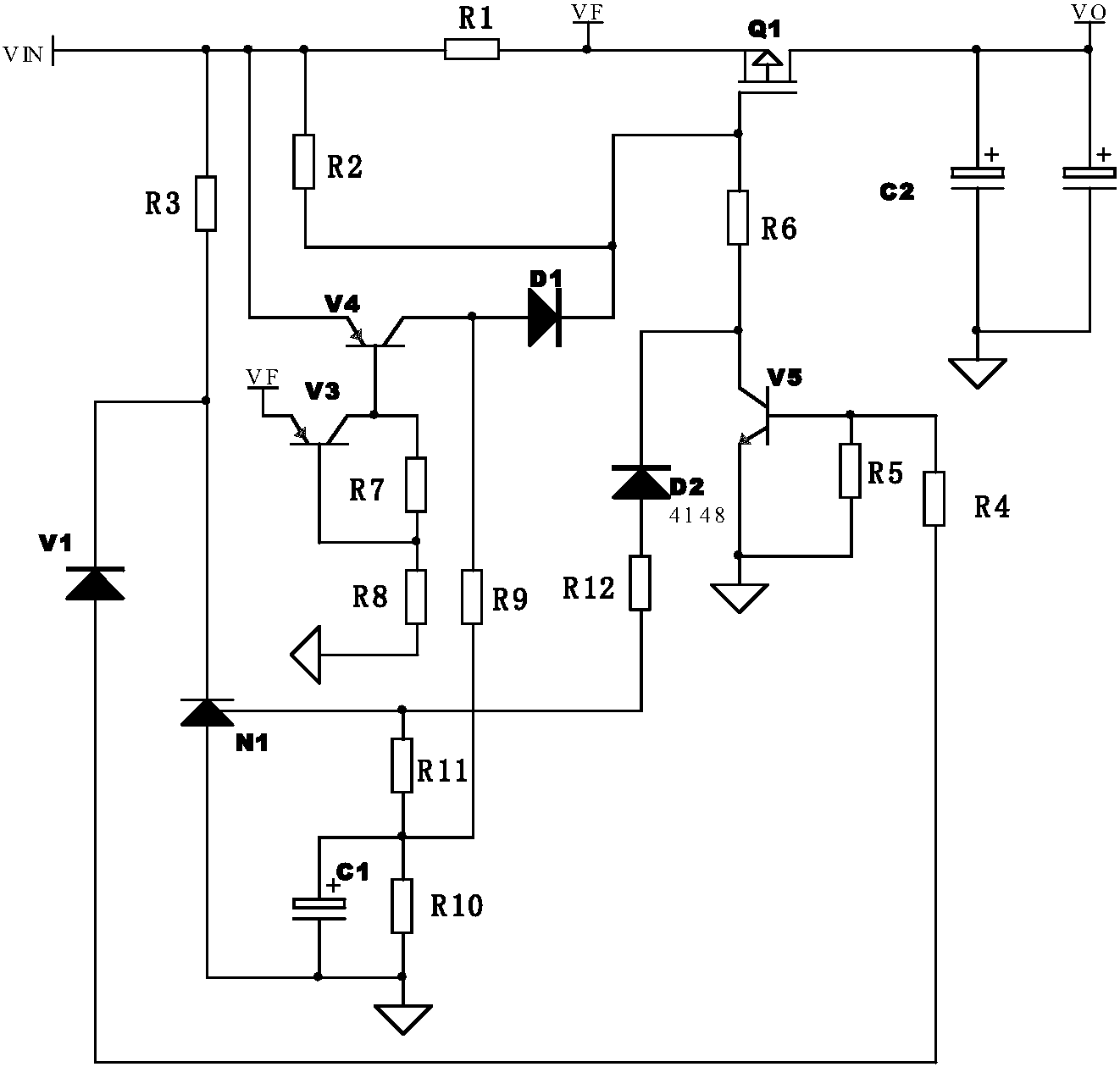
一种自恢复型过流保护电路
图片尺寸1322x1260
过流保护电路
图片尺寸748x380
能不能帮我分析下下面这个过流保护电路
图片尺寸1914x924
一种过流保护电路的制作方法
图片尺寸443x258