未来发展前景

前景趋势一文读懂2023年钨行业未来发展前景
图片尺寸664x564
就业推荐未来发展前景好的行业有哪些
图片尺寸1080x1439
我国农村未来发展前景展望——将会发生八大巨变!
图片尺寸640x354
国家政策支持物联网相关行业发展未来市场前景广阔
图片尺寸1200x621
全球汽车未来发展的方向是新 - 抖音
图片尺寸1440x2560
2023工业机器人未来发展趋势及产业应用前景分析报告
图片尺寸1653x2338
知识产权行业的未来发展前景
图片尺寸700x393
【前景趋势】一文读懂2023年企业财务服务行业未来发展前景
图片尺寸668x481
环保产业发展前景怎么样?环保行业的未来前景和趋势
图片尺寸500x333
绿色建筑发展前景:可持续性引领未来建筑创新
图片尺寸2048x1461
年中国聚天门冬氨酸酯防腐涂料行业未来发展前景及趋势(智研咨询发布)
图片尺寸1316x1282
【前景趋势】一文读懂2023年中国工业物联网行业未来发展前景及趋势
图片尺寸1316x938
建筑行业未来发展前景,如何?-古建家园
图片尺寸474x278
中国车市进入"后疫情时代" 未来发展前景如何?
图片尺寸515x300
「前景趋势」一文读懂2023年中国工业机器人行业未来发展前景
图片尺寸640x451
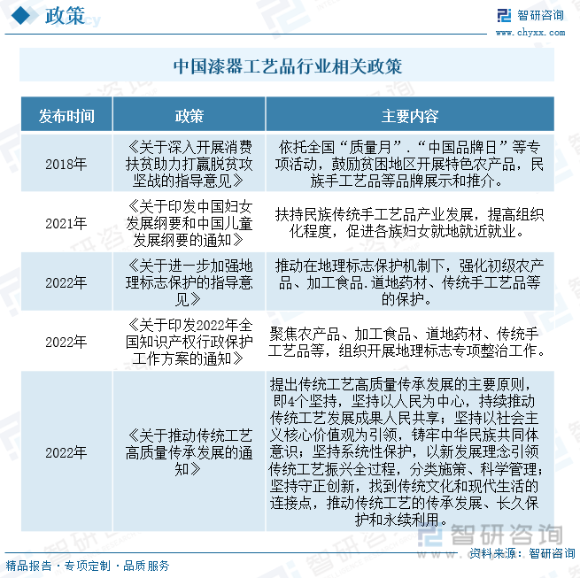
【前景趋势】一文读懂2023年中国漆器工艺品行业未来发展前景(智研
图片尺寸655x653
"计算机行业的未来:政策导向,技术创新与发展前景"
图片尺寸1024x1024
共研网调研-2024年中国数码电池行业出货量及未来发展前景分析
图片尺寸1214x892
2024电商行业的现状与前景和趋势(电商行业未来发展趋势)
图片尺寸1080x608
未来发展前景好的十大行业 哪些行业比较赚钱
图片尺寸550x394