朱自清绿思维导图

朱自清竟然是社长的朋友~我们来了解一下~在语文教材新一轮的调整
图片尺寸690x842
到了激动人心的动手时刻,在了解了基础理论之后,便开始了第一张思维导
图片尺寸1080x498
朱自清竟然是社长的朋友~我们来了解一下~在语文教材新一轮的调整
图片尺寸690x878
朱自清竟然是社长的朋友~我们来了解一下~在语文教材新一轮的调整
图片尺寸690x953
八年级语文必读名著思维导图内容梳理_中国_朱自清_文化
图片尺寸1200x1043
巜一粒种子的旅行》思维导图 我是睿妈96,我的第一次05,很认真的
图片尺寸1672x1280
《荷塘月色》这次课有三个学习目的:丁丁老师将这篇散文作为思维导图
图片尺寸946x488
统编版必修上册第七单元故都的秋荷塘月色经典群文课件25张ppt
图片尺寸860x484
朱自清《绿》 朱自清《绿》
图片尺寸960x1280
九下语文《思维导图汇总》_教育_孔乙己_祖国
图片尺寸1080x1484
八年级语文必读名著思维导图内容梳理_中国_朱自清_文化
图片尺寸1200x675
好书推荐之思维导图朱自清散文集选
图片尺寸550x412
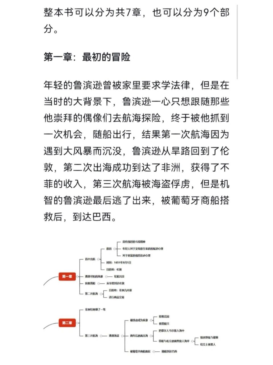
巜鲁滨逊漂流记》主要内容 和 思维导图 宝子们 宝子们 鲁滨逊漂流记
图片尺寸960x1280
史记巜轩辕黄帝》思维导图
图片尺寸960x1280
初中第一课朱自清春思维导图赏析
图片尺寸640x480
玉印派刘乐思维导图武林计划n023朱自清背影文章分析
图片尺寸3280x2424
史记巜神农炎帝》思维导图
图片尺寸960x1280
初中第一课朱自清春思维导图赏析
图片尺寸640x385
经典赏析:朱自清《绿》
图片尺寸1707x723
人教版七年级上册朱自清《春》ppt课件
图片尺寸1080x810