机械效率计算题

机械效率计算题及答案.doc
图片尺寸794x1123
滑轮机械效率计算专题doc
图片尺寸920x1302
机械效率计算题(含答案).doc 13页
图片尺寸792x1120
2014年九年级物理中考机械效率计算题.doc
图片尺寸1720x1215
机械效率计算题含答案共2页
图片尺寸920x1242
功功率机械效率计算题
图片尺寸920x1302
初中物理机械效率计算题 (一).doc
图片尺寸1403x992
计算滑轮组的机械效率100题.pdf 31页
图片尺寸800x1131
机械效率计算题(含答案).doc 13页
图片尺寸792x1120
初中物理机械效率计算题共8页
图片尺寸920x1302
机械效率计算题(含答案).doc 13页
图片尺寸792x1120
20202021中考物理机械效率的计算题试题含答案
图片尺寸920x1302
滑轮组机械效率计算题
图片尺寸920x1302
机械效率与功率计算题答案.doc
图片尺寸792x1120
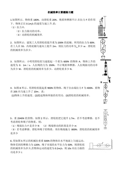
机械效率计算题练习题 1.
图片尺寸499x709
机械效率与功率计算题答案.doc
图片尺寸792x1120
机械效率计算题精讲专练20101008doc6页
图片尺寸993x1404
机械效率与功率计算题答案.doc
图片尺寸792x1120
机械效率计算题 1.
图片尺寸496x702
1233机械效率同步计算题有答案
图片尺寸780x1103