染发课程

今日分享,教你染发口诀#染发教程 #色彩技术分享 #染发教学 #染发
图片尺寸1080x1440
【炫技vol.03】4道染发配发及染发步骤
图片尺寸640x783
改红,改蜡,颜色配方与设计,不伤发褪色【课程简介】贵阳美发专业染发
图片尺寸700x525
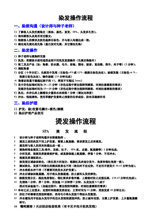
染发操作流程 一,染前沟通(设计师与种子老师) 1)了解客人头发的烫染
图片尺寸496x702
由jhca(日本染发协会)的讲师授课.
图片尺寸500x500
上海沙宣学院短期课程进阶染发
图片尺寸1000x612
【炫技vol.03】4道染发配发及染发步骤
图片尺寸640x768
那您需要知道染发步骤,染发剂使用注意事项!
图片尺寸544x800
热爱美发事业的学子特设课程 2,我们将从科学的烫发排杠 实效染发手法
图片尺寸1124x2303
b2:经典染发课程
图片尺寸600x1034
今日分享发型师必学染发口诀色彩染发技术染发教程染发教学
图片尺寸1080x1440
【耘涛教育】美容美发培训学校七八月课程表.
图片尺寸1000x653
手把手教你学 染发技术超精图解(下)
图片尺寸720x1008
三维染发线上课程
图片尺寸1080x1080
广州明星全能烫染专业培训班简介:【课程内容】染发内容1.
图片尺寸500x500
幼儿园美工素材扎染六部曲步骤技法示范
图片尺寸1080x1440
初次染发如何"一次成型"?
图片尺寸1078x791
施华蔻(schwarzkopf)施华蔻染发剂染发霜斐丝丽泡泡染发乳套装染发膏
图片尺寸790x761
学会这些染发技巧,你就能上天了!
图片尺寸640x573
时间: 周二~周六 10:00-17:30 课程对象: 要求学员学习过进阶染发课程
图片尺寸640x425