标准电路图

电工实操考核中,最经典的7张电路图(高清收藏版)
图片尺寸1598x1503
电工实操考核中,最重要的7张电路图(行家收藏)
图片尺寸1453x1219
1·51 平衡恒流输出电路
图片尺寸2485x1743
请教专家开炼机,炼胶机三相四线怎么连接
图片尺寸1944x2592
tb-2005_v1.00标准版原理图
图片尺寸2936x2160
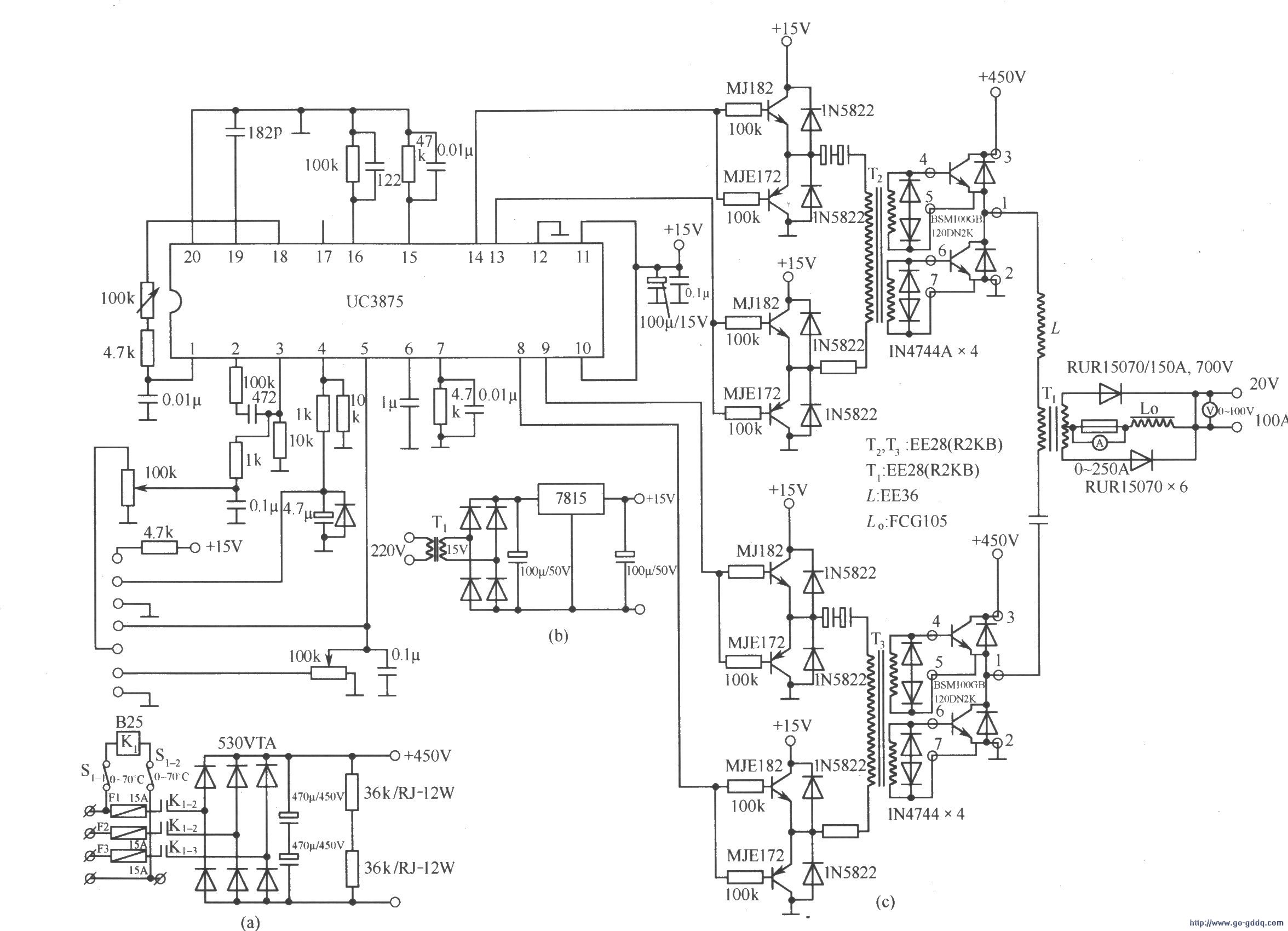
2千瓦全桥软开关直流稳压电源电路
图片尺寸2352x1699
无忧文档 所有分类 工程科技 电子/电路 高清atx电脑开关电源图纸(tl
图片尺寸3036x1876
1000w大功率谐振开关电源电路图
图片尺寸1500x1200
电机正反向控制标准图纸解析
图片尺寸650x542
开关电源电路图
图片尺寸1224x655
万用表电路图dt930f电路图
图片尺寸960x1332
电机正反向控制标准图纸解析
图片尺寸650x517
xlt604在交流输入中的典型应用电路
图片尺寸1392x850
我国三相电标准为380v交流电压,接触器主要用于控制水泵,电动机等负载
图片尺寸640x450
标准电池缓冲放大电路图
图片尺寸1285x633
为精密模拟电路设计超低噪声正负电源
图片尺寸2110x1110
sr8示波器电路图
图片尺寸2832x1726
文档下载 所有分类 工程科技 电子/电路 > 经典大功率开关电源图纸fr
图片尺寸1188x918
11个电路原理图 实物接线图,电工入门怎么能看不懂,纯干货!
图片尺寸476x540
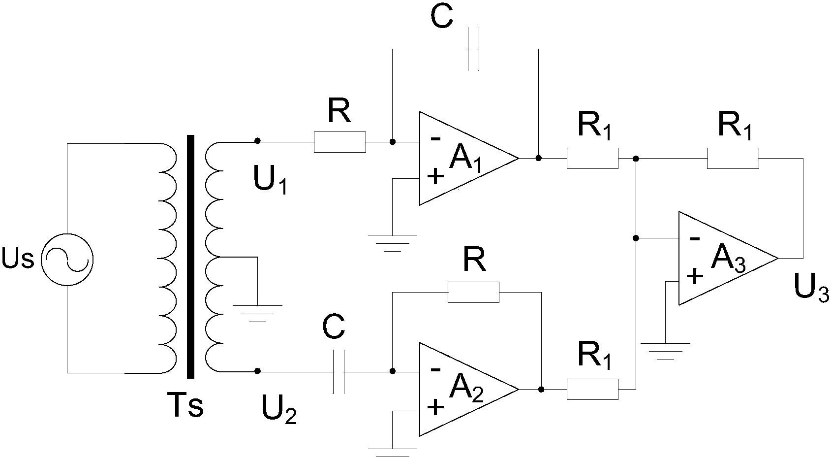
90度相位标准电路及获得90度相位标准的方法
图片尺寸1689x932