树莓派4b电路图

树莓派4b到货开箱体验
图片尺寸721x654
raspberry pi pico 树莓派pico开发板双核高性能低功耗rp2040芯片
图片尺寸7474x5298
树莓派raspberrypi4modelb的电路原理图免费下载
图片尺寸1267x889
raspberry-pi树莓派电路图
图片尺寸1731x1224
树莓派4b操作系统安装方案
图片尺寸752x972
转树莓派4代电路图
图片尺寸1000x707
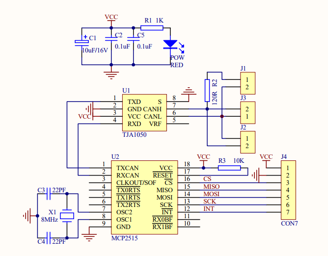
树莓派4b-基于mcp2515的can通信过程记录篇
图片尺寸668x522
树莓派b板原理图
图片尺寸960x1357
树莓派4b操作系统安装方案
图片尺寸1080x783
树莓派zerow的电路原理图免费下载
图片尺寸886x621
4 channel 5a 250v ac/30v dc compatible 40pin
图片尺寸3509x2480
树莓派入门(一)—— 树莓派4b介绍
图片尺寸650x467
一种基于树莓派的电源控制电路系统的制作方法
图片尺寸1000x642
11树莓派3bhcsr04超声波测距
图片尺寸868x680
树莓派4b串口通信配置1
图片尺寸1331x650
树莓派raspberrypi3modelb的电路原理图免费下载
图片尺寸1254x861
树莓派ab设计资料 原理图 芯片手册
图片尺寸907x576
树莓派4b引脚图_树莓派4b引脚电路-csdn博客
图片尺寸1024x688
树莓派4b到货开箱体验
图片尺寸652x698
物联网智能洗衣机控制系统_单片机/stm32/树莓派/arduino/开发板创意
图片尺寸776x579