案件侦查思维导图

涉网案件侦查与取证思维导图
图片尺寸2560x4193
一,律师在刑事案件侦查阶段的职责 侦查
图片尺寸1080x1440
立案与侦查刑诉思维导图
图片尺寸1920x1080
2019法考刑诉思维导图之第十二章侦查
图片尺寸1147x1943
🔍刑诉侦查思维导图大揭秘!
图片尺寸1200x1599
🔍 刑事案件侦查阶段全解析
图片尺寸1034x1208
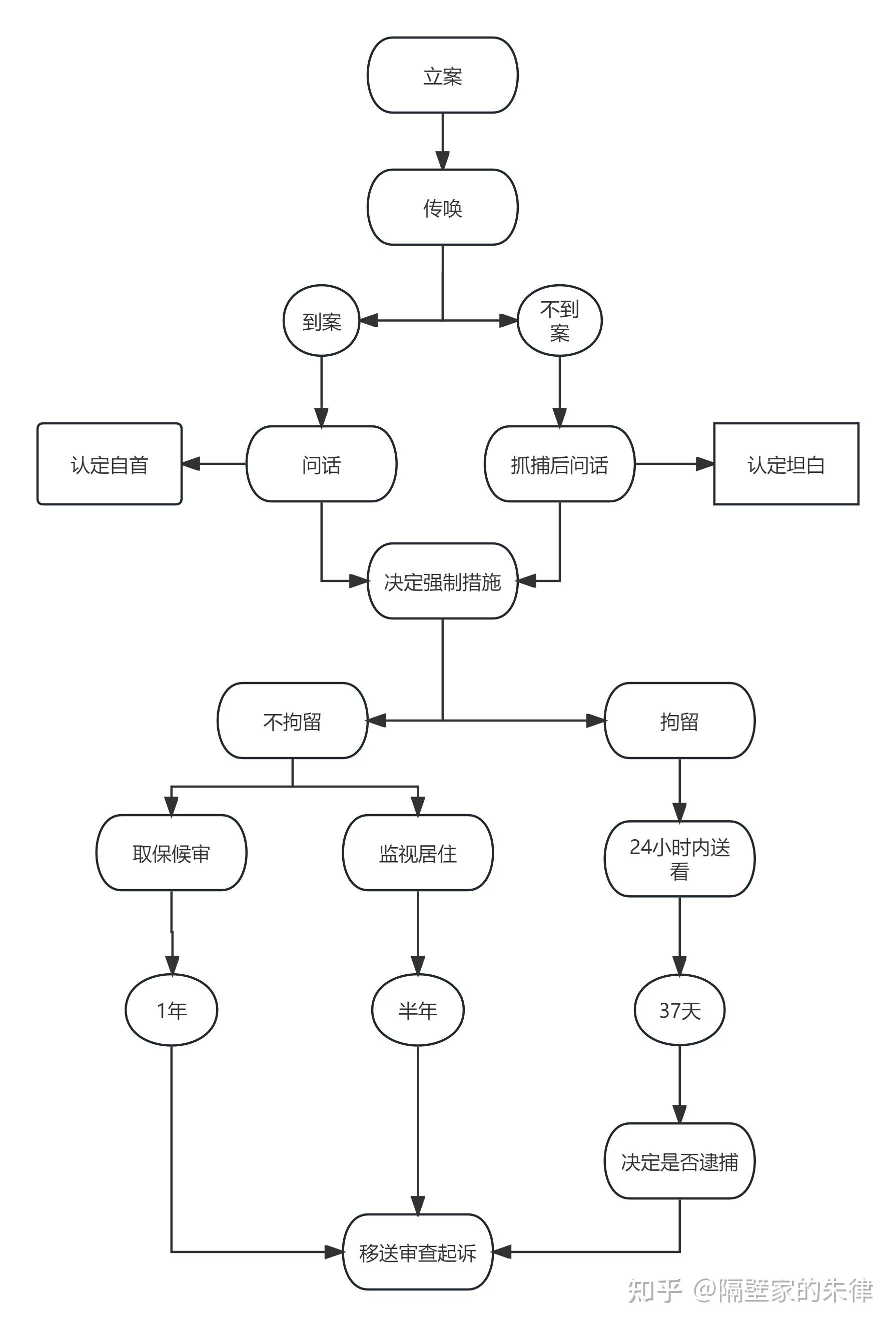
刑事案件流程图文解读之一:在公安机关的侦查下你能干什么?
图片尺寸1791x2652
家属必看.✅侦查阶段: 1⃣犯罪嫌
图片尺寸1080x2108
经济案件查案程序思维导图
图片尺寸2560x2149
外地查案哪里判刑思维导图
图片尺寸2560x1569
李某某盗窃罪二审辩护词思维导图
图片尺寸2560x2771
只有靠律师了解其在思维导图的第一个阶段
图片尺寸2229x3680
小学生警察科普教育.#思维导图
图片尺寸1920x1408
刑诉笔记📝思维导图轻松拿捏刑事侦查
图片尺寸1242x1660
刑事案件羁押性必要审查#刑事审判刑事案件中进行羁押必要性审查是
图片尺寸1080x2400
千里追赃护民安 锦旗致谢表真情
图片尺寸709x500
警务硕士专业课思维导图分享
图片尺寸1080x1108
精细思维导图:第十一章 立案【背诵版】#法考 #法考主观题
图片尺寸2160x3318
2012司考刑法犯罪构成要件难点解析:犯罪主体思维导图
图片尺寸2560x1704
民事案件办案全流程详解,新手必看!
图片尺寸1333x1899