案由

案由:关于改善我区老旧社区人居环境的议案(草案).doc
图片尺寸993x1404
第0206号案由关于建设社区托老院的建议提案人康智平内容.doc
图片尺寸792x1120
民事案件案由列表总
图片尺寸860x1216
最新民事案件案由规定.doc
图片尺寸800x1132
法院判决 来继续,沈阳浑南区法院根据案由不对驳回我们告关 - 抖音
图片尺寸1440x1920
民事案件案由列表总
图片尺寸860x1216
最高法院常用民事案件案由规定理解与适用表格(2011年版)
图片尺寸567x1015
高人民法院新民事案件案由规定理解与适用 正版 适用 正版
图片尺寸800x800
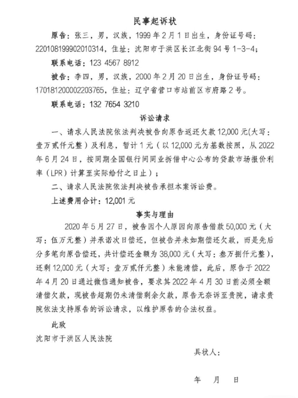
教你如何写起诉状 以民间借贷案由为例 第一步:确定起诉状标题.
图片尺寸960x1280
委托代理合同纠纷,案由.doc
图片尺寸792x1120
借款合同纠纷的案由具体是哪个
图片尺寸920x1302
民事案件案由规定
图片尺寸630x658
借款纠纷与民间借贷纠纷 保单借款案由
图片尺寸692x504
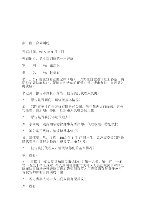
案由:合同纠纷开庭时间:2009年9月7日开庭地点:第七审判庭第一次开庭
图片尺寸496x702
借款纠纷与民间借贷纠纷 保单借款案由
图片尺寸640x817
最高人民法院关于印发修改后的《民事案件案由规定》的通知
图片尺寸1559x2105
解析民事案件案由规定物权纠纷案由的理解与适用
图片尺寸920x1302
教你如何写起诉状 以民间借贷案由为例 第一步:确定起诉状标题.
图片尺寸960x1280
1959年滨海县人民法院刑事判决书一张案由偷窃
图片尺寸1494x1095
关于……(被告人姓名和案由)一案的审理报告(再审刑事案件用)
图片尺寸622x1041