桑科花程式

被子植物花程式
图片尺寸410x254
花程式的简介
图片尺寸477x690
花公(程)式 花程式 花 萼 花 冠 用符号和数字表示花形态结构的一种
图片尺寸1080x810
植物科属花公式 花图式8.doc
图片尺寸792x1120
花程式和花图式
图片尺寸800x1132
花程式实例3:sesbania cannabina▲田菁 四,精细解剖摄影的流程与技巧
图片尺寸640x455
无忧文档 所有分类 自然科学 生物学 花程式的字母,数字及符号表示法
图片尺寸477x690
格桑花图解
图片尺寸1080x1439
花程式符号释义
图片尺寸640x467
被子植物代表植物(二)五,十字花科 cruciferae 花程式: *k2 2 c4 a2 4
图片尺寸1080x810
11-12花程式与花序ppt
图片尺寸1080x810
洋桔梗的花程式怎么写
图片尺寸1121x931
详细描述一下花程式
图片尺寸450x600
花程式和花图式
图片尺寸2060x2960
花程式和花图式
图片尺寸920x1302
求花程式解答
图片尺寸600x450
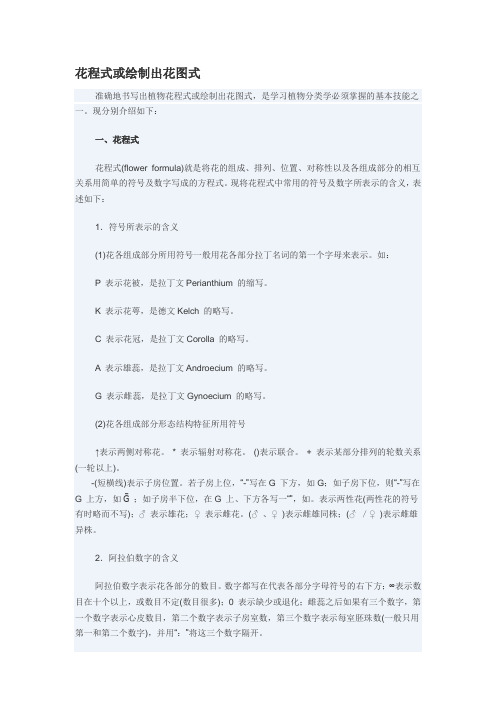
现分别介绍如下:一,花程式花程式(flwer frmula)就是将花的组成,排列
图片尺寸496x702
二,花程式 *♂:k4-6c0a4-6 ♀:k4-6c0g(2:1)
图片尺寸1080x810
钩针微钩原创二月兰图解
图片尺寸1080x1438
举一些常见常考科的花程式花图式放在下方:(每一个字母对应一个花部)
图片尺寸444x354