桥粒芯蛋白

细胞分子生物学 组织内的细胞.pptx
图片尺寸1152x864
e钙黏素,桥粒芯糖蛋白和桥粘素结构示意图
图片尺寸516x472
桥粒芯糖蛋白2的表达广泛,存在于所有具有桥粒的组织中,而其他几种
图片尺寸504x444
胎停后检查抗磷脂综合征
图片尺寸1080x606
具有两对iii型纤维连接蛋白样重复序列,并连接到半桥粒的角蛋白
图片尺寸971x645
天疱疮是一组由血清中的抗桥粒芯蛋白的抗体(天疱疮抗体)引起的慢性
图片尺寸960x720
100种自身免疫性疾病简介3
图片尺寸865x559
分析蛋白类药物复杂糖修饰鉴定与定量新技术
图片尺寸875x538
2022年1月21日 讯 /生物谷bioon/ --桥粒芯蛋白1(dsg1,desmoglein 1)
图片尺寸600x419
可能机制是促炎症反应蛋白导致b淋巴细胞和浆细胞增殖,血管内皮生成
图片尺寸865x882
免疫太强也是罪过细胞疗法的另一种应用诱导免疫耐受
图片尺寸896x891
应用酶联免疫吸附试验检测血清桥粒芯蛋白抗体水平监测寻常型天疱疮
图片尺寸792x1199
芯客哦佑址⑾至艘桓黾咔绷Φ男掳械,实验结果表明,整合素β7蛋白
图片尺寸827x547
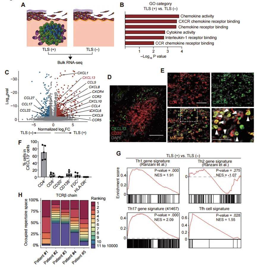
phenocycler41个蛋白靶标皮肤自免病机制揭示天疱疮慢性水疱中tlss微
图片尺寸865x900
上图显示了低温冷冻对皮肤组织桥粒芯糖蛋白1表达的影响,可见新悉皮
图片尺寸432x255
ppt 16页
图片尺寸1152x864
phenocycler41个蛋白靶标皮肤自免病机制揭示天疱疮慢性水疱中tlss微
图片尺寸728x432
桥粒芯糖蛋白3elisa试剂盒技术支持人趋化素样因子elisa试剂盒技术
图片尺寸600x450
自身免疫性疾病治愈曙光初现|car-t_新浪财经_新浪网
图片尺寸400x225
靶向dsg1/3(桥粒芯蛋白)的自身反应性b细胞介导的罕见自身免疫性疾病
图片尺寸484x484