检索表制作

完整word版植物检索表
图片尺寸920x1310
定距式植物检索表
图片尺寸920x1302
被子植物检索表doc18页
图片尺寸792x1120
2010年生物科学专业暑期野外实习检索表
图片尺寸1991x2818
20种校园植物检索表
图片尺寸920x1302
50种树木检索表
图片尺寸920x1302
昆虫纲检索表doc
图片尺寸800x1132
鳞翅目检索表
图片尺寸920x1302
检索表
图片尺寸1775x2684
穿孔卡检索表
图片尺寸4872x3785
昆虫纲分目检索表双项式_第1页
图片尺寸920x1303
昆虫主要科目检索表
图片尺寸920x1302
终于有人把全国车辆归属地检索表归纳好了!收藏看看,或许用得到
图片尺寸1777x1081
平行式检索表
图片尺寸1920x2135
常见一些园林植物检索表
图片尺寸920x1303
检索表裸子植物专题
图片尺寸920x1302
种子植物分科检索表共17页
图片尺寸920x1300
律师事务所名称预核准检索申请表
图片尺寸920x1303
东北师大校园十种裸子植物定距式检索表共2页
图片尺寸800x1132
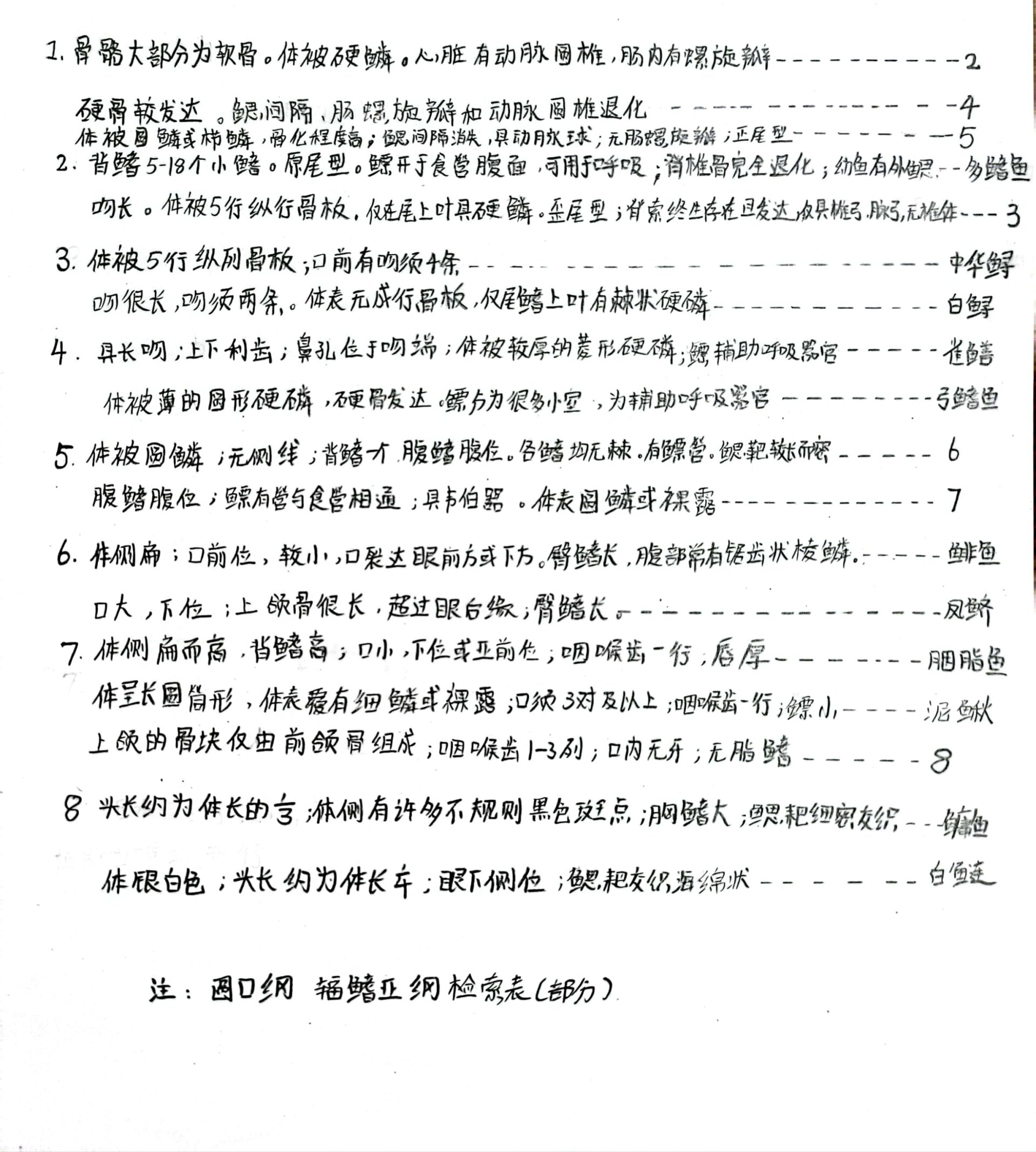
动物学检索表
图片尺寸920x1301