棱台计算

棱台的表面积公式 - 百度文库
图片尺寸496x702
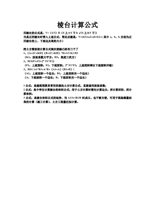
刘徽与正四棱台体积的计算
图片尺寸723x265![四棱台的公式是:v=(1/3)h(s上 s下 √[s上×s下]) 当是正四棱台时带入](https://i.ecywang.com/upload/1/img1.baidu.com/it/u=2202346625,2260561347&fm=253&fmt=auto&app=138&f=JPEG?w=496&h=702)
四棱台的公式是:v=(1/3)h(s上 s下 √[s上×s下]) 当是正四棱台时带入
图片尺寸496x702
四棱台体积计算公式
图片尺寸1080x1920![棱台的体积计算公式 v=(1/3)[s1 √(s1s2) s2] ×h (√ 表示平方根)](https://i.ecywang.com/upload/1/img2.baidu.com/it/u=2370581834,2518837947&fm=253&fmt=auto&app=138&f=JPEG?w=500&h=418)
棱台的体积计算公式 v=(1/3)[s1 √(s1s2) s2] ×h (√ 表示平方根)
图片尺寸600x501
四棱台的体积公式doc
图片尺寸920x1302
四棱台体积自动计算公式表
图片尺寸959x1356
根据您的描述,该实体为四棱台 下图为四棱台提交计算公式 v=[6.5x5.
图片尺寸382x444
不规则四棱台体积计算公式 上下底平行,上底四条边都不等.
图片尺寸503x342
棱台的体积计算公式是哪个
图片尺寸509x424
a1=b1时 四棱台表面(上 侧) 变量名称 a b a1 b1 h 第一个公式计算的
图片尺寸692x890![四棱台计算式(含简易计算式) v=[a*b (a a)(b b) a*b]*h/6 abh v-四](https://i.ecywang.com/upload/1/img2.baidu.com/it/u=1844396244,3573136556&fm=253&fmt=auto&app=138&f=JPEG?w=496&h=702)
四棱台计算式(含简易计算式) v=[a*b (a a)(b b) a*b]*h/6 abh v-四
图片尺寸496x702
有一个四棱台的上,下底面为正方形,面积为s1和s2,侧面是全等的等腰
图片尺寸640x480
和表面积 图形 尺寸符号 立方体 长方体 ∧棱柱 ∨ 三棱柱 棱锥 棱台
图片尺寸740x1031
独立基础四棱台的计算公式
图片尺寸920x1304
表面积体积计算公式 #立体几何##多面体与棱柱##棱锥与棱台##旋转体
图片尺寸991x1280
立体梯形的体积如何计算? 急, 在线等
图片尺寸475x373
简单好用的四棱台&圆台体积计算
图片尺寸320x205
关于棱台体积和柱帽体积的计算公式
图片尺寸1039x647
三棱台体积公式
图片尺寸401x311