植物激素的作用

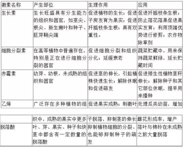
各种植物激素的种类和作用归纳doc
图片尺寸920x1302
各种植物激素的种类和作用归纳2最新整理
图片尺寸920x1301
五种植物激素的比较
图片尺寸662x405
高二生物必修3其他植物激素知识考点总结
图片尺寸666x465
各种植物激素的种类和作用归纳doc1页
图片尺寸792x1120
3 其他植物激素 1ppt
图片尺寸1080x810
1《植物激素》(浙科版必修3)ppt
图片尺寸1080x810
植物激素作用的分子机理 许智宏,薛红卫 主编 上海科学技术出版社
图片尺寸592x800
各种植物激素的种类和作用归纳.doc 2页
图片尺寸792x1120
新课标,人教版,高中生物,必修三,课件 2,其他植物激素的作用
图片尺寸1080x810
第三讲 植物的激素调节ppt
图片尺寸1080x810
> 高中生物植物激素总结(百度文库里没更好的了)功 传导方向 促进作用
图片尺寸597x595
其他植物激素的种类,合成,分布及其和作用 项目 合成 部位 主要 分布
图片尺寸1080x810
各种植物激素并不是孤立地起作用,而是多种激素相互作用,共同调节
图片尺寸1080x489
广东专用)必修三同步配套课件3-3其他植物激素ppt
图片尺寸1080x810
2011年高考生物人教版第一轮精品课件:植物的激素调节2
图片尺寸441x483
37.植物激素及其作用
图片尺寸610x489
使用植物激素应注意的问题
图片尺寸482x347
2014高考生物考前回扣:植物的激素调节
图片尺寸1341x749
理化生 第3节 其他植物激素ppt 三,五类植物激素的作用及应用比较名
图片尺寸1080x810