楷书书法章法布局口诀

全民书法秀# 书法知识 ·《楷书结构口诀》
图片尺寸700x1010
唐代欧阳询·楷书八诀三十六法(网络资料)
图片尺寸522x2016
初学参考知识:【 学书 口诀 ● 楷书 百法 】更多精彩微博内容整理
图片尺寸648x1093
20张高清楷书结构口诀大法,10分钟让你掌握结构规律,写好字_书法
图片尺寸640x1005
学书口诀楷书百法
图片尺寸579x1600
汉字楷书间架结构基本口诀
图片尺寸920x1302
硬笔书法楷书结构口诀上
图片尺寸1080x1439
每日练字打卡 #书法时间到 #楷书左右结构高低规律重复规律
图片尺寸1080x1019
楷书口诀
图片尺寸1280x986
柳体楷书间架结构口诀(精华版).doc
图片尺寸792x1120
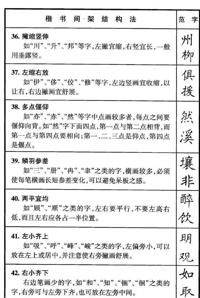
书法知识:楷书结构口诀85条.仔细研读体会
图片尺寸690x971
20张高清楷书结构口诀大法,10分钟让你掌握结构规律,写好字_书法
图片尺寸640x991
硬笔楷书速成歌诀_当代书法作品_当代书法网_邓丁生书法博客
图片尺寸640x853
章法布局
图片尺寸1080x1429
硬笔楷书速成歌诀_当代书法作品_当代书法网_邓丁生书法博客
图片尺寸640x834
全民书法秀# 书法知识 ·《楷书结构口诀》
图片尺寸690x717
硬笔字帖楷书点画结构歌诀
图片尺寸640x853
涨姿势!实用书法知识:楷书结构口诀85条.仔细研读体会
图片尺寸690x1095
硬笔楷书 ~ 《间架结构50法 》
图片尺寸690x1027
硬笔书法楷书点画结构歌诀
图片尺寸640x853