模具虎口图片

塑胶模具模仁定位虎口设计基本常识以及注意事项
图片尺寸779x511
模具设计中虎口不在分型面上咋办
图片尺寸620x459![[原创资料] 注塑模具虎口的设计技巧](https://i.ecywang.com/upload/1/img0.baidu.com/it/u=4089920567,555565509&fm=253&fmt=auto&app=138&f=PNG?w=654&h=500)
[原创资料] 注塑模具虎口的设计技巧
图片尺寸837x640
注塑模具虎口的设计技巧
图片尺寸300x242
模具设计:模仁虎口的作用及设计要素
图片尺寸448x252
注塑模具虎口的设计技巧
图片尺寸300x245
正品模胚如何在模胚加工时精定模具
图片尺寸1018x518
模具虎口高度和斜度怎么定,如何快速设计,对模具定位尤为重要
图片尺寸964x602
模具设计新手必学:ug特殊模具虎口快速设计案例_哔哩哔哩 (゜-゜)つロ
图片尺寸960x600
四面滑块,滑块内置顶针,大斜顶,模具即将完美展现…专业的事交 - 抖音
图片尺寸1440x1920
这种虎口有作用吗注塑成型能防止压力不平衡产生的翻滚力吗
图片尺寸1080x1920
ug模具设计:设计模具虎口
图片尺寸1443x1080
【独家教学】ug塑胶模具设计:不听后悔的特殊模具虎口快速设计案例
图片尺寸960x600
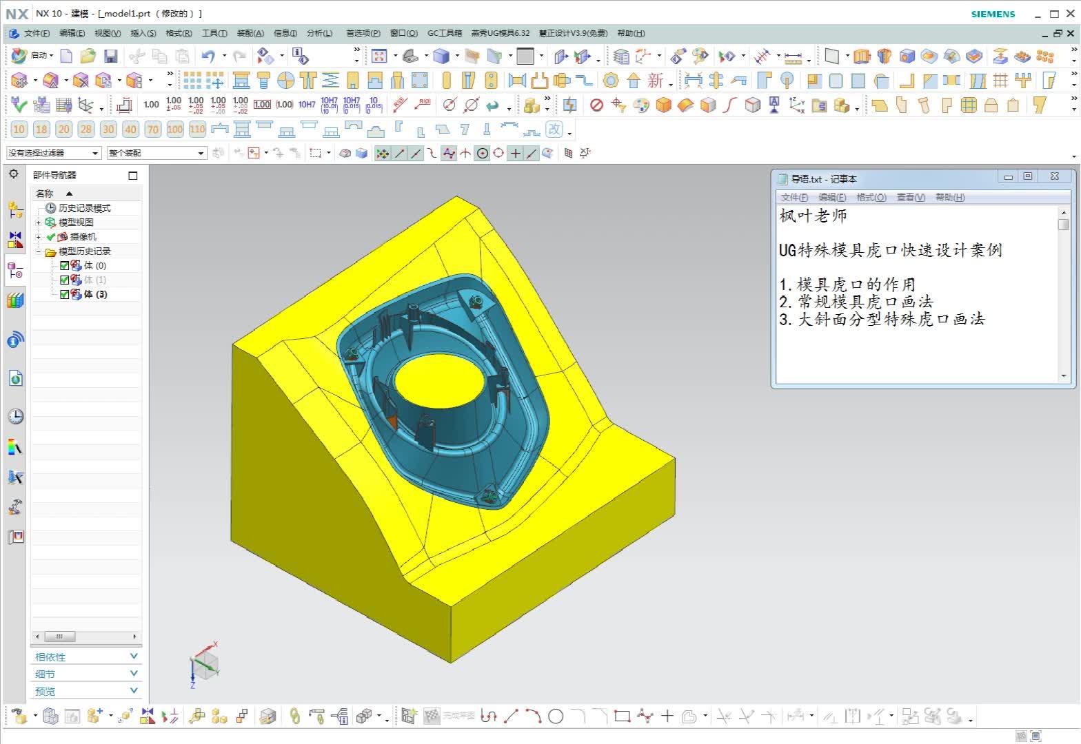
模具设计新手不看后悔的案例:ug特殊模具虎口快速设计
图片尺寸1568x1080
ugnx如何设计一个汽车门板拉手上盖的模具来看看吧
图片尺寸786x403
深腔类模具4边做虎口围边,防止注塑压力大导致模具变形2.
图片尺寸913x934
模具设计标准-虎口设计
图片尺寸1080x1528
powermill编程模具虎口光刀几种做法用哪种
图片尺寸1440x1080
虎口位置图片 虎口是哪个部位
图片尺寸500x500
ug塑胶模具设计教程之模具虎口的作用及分类
图片尺寸1356x848