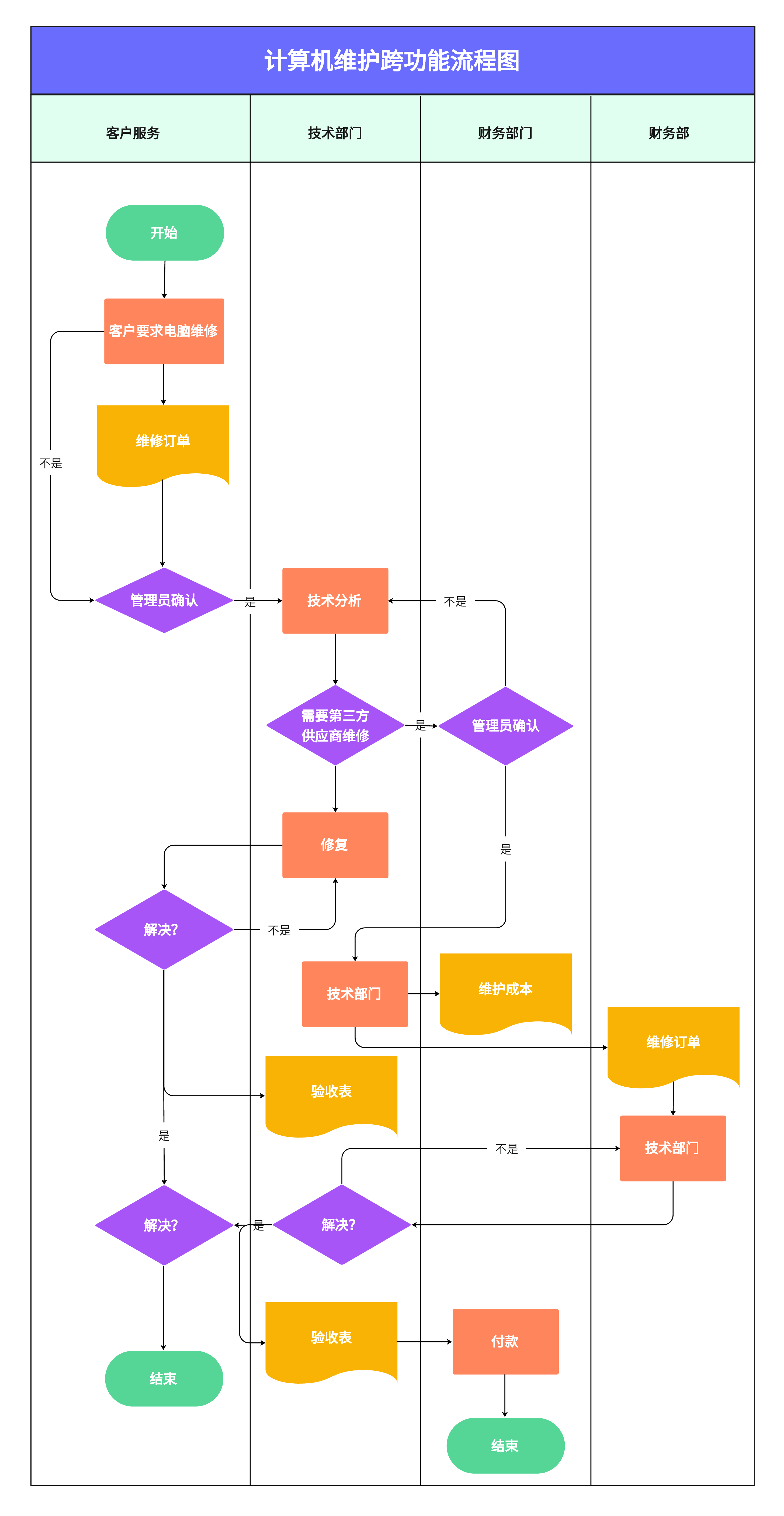
模块流程图

📚 本文详细介绍了erp系统的sa模块功能结构,包括业务流程和功能
图片尺寸842x1093
📚 本文详细介绍了erp系统的sa模块功能结构,包括业务流程和功能
图片尺寸842x1093
我们的人事六大模块流程
图片尺寸751x889
某航空产品研制的项目模块化分解
图片尺寸1575x1502
多阶段状态空间采样模块流程图
图片尺寸3150x1578
📚 本文详细介绍了erp系统的sa模块功能结构,包括业务流程和功能
图片尺寸842x1093
培训模块流程图思维导图
图片尺寸2560x3309
sap财务模块应付管理流程图
图片尺寸1024x757
bpms项目实施流程图功能模块
图片尺寸1288x1052
实用word流程图模板
图片尺寸1991x2818
2.2 模块流程图
图片尺寸915x1626
一文讲清流程图的方方面面!附10款绘图软件推荐!
图片尺寸2910x5624
模块化制图
图片尺寸1186x886
功能模块图
图片尺寸1218x765
图片尺寸3120x4192
功能模块图
图片尺寸1220x711
老年人使用数字产品打车出行过程心智流转链路图
图片尺寸3150x3673
感知模块综述
图片尺寸1594x680
📚 sap mm模块大揭秘!
图片尺寸1080x1119
图3-5 管理员模块总体流程图
图片尺寸973x839