模数转换电路

数字电路状态转换图
图片尺寸1040x648
基本的数模转换器(dac)如何进行信号转换?
图片尺寸2560x1396
一种增大数模转换器电压输出范围的电路
图片尺寸1824x1264
基本的数模转换器(dac)如何进行信号转换?
图片尺寸2560x1576
数模和模数转换
图片尺寸2386x1491
国芯思辰| 国产模数转换器sc1665应用于6位数字电压表替换ad7792
图片尺寸1552x886
模数转换 (软件| 自动化)
图片尺寸2362x3187
51单片机控制adc0809进行ad转换
图片尺寸2385x1329
数字电路状态转换图
图片尺寸945x523
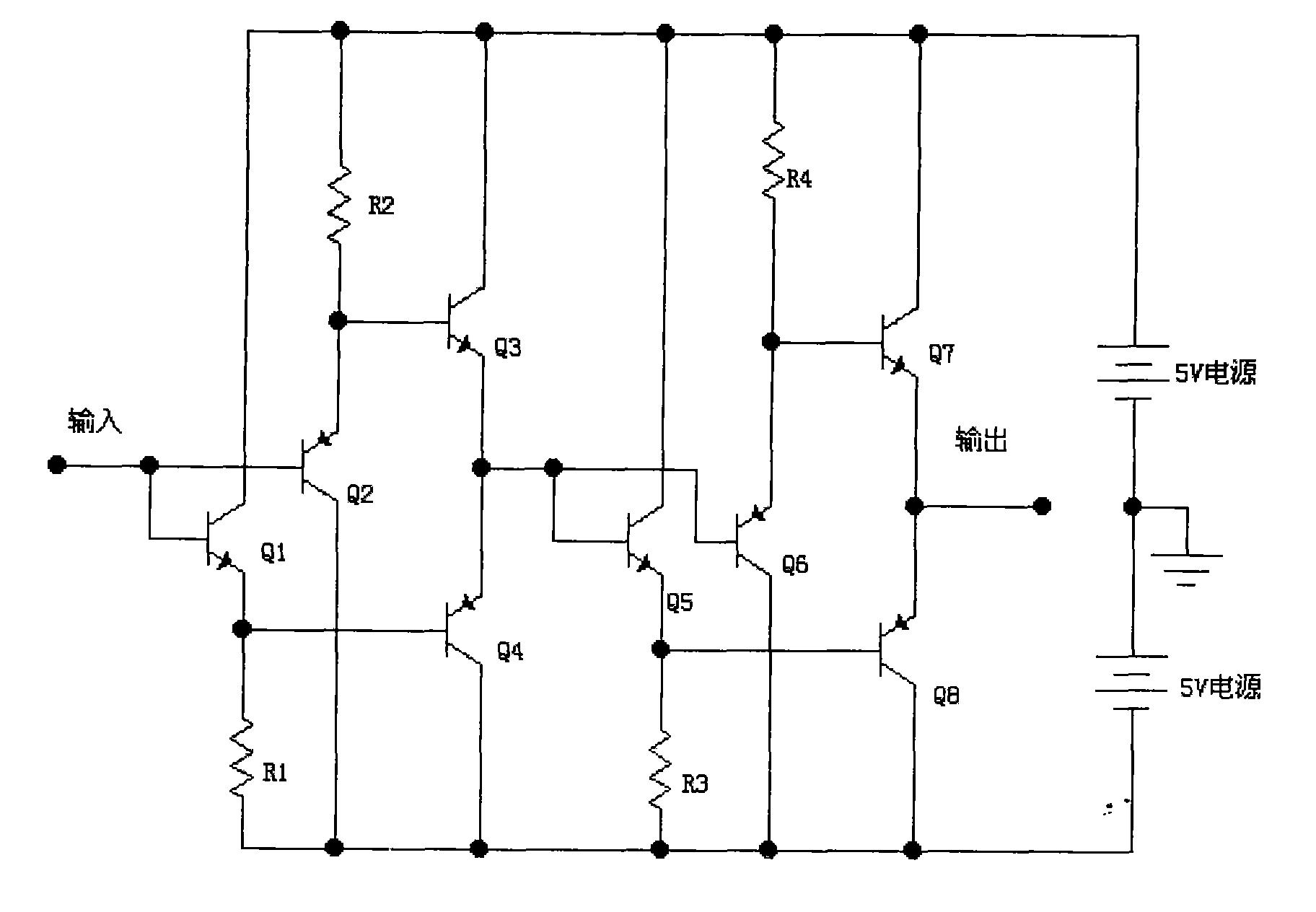
一种模数转换电路
图片尺寸1649x987
将数字量转换成对应的模拟量的电路,简称d/a变换器或
图片尺寸693x521
adc31jb68 16 位单通道高速模数转换器
图片尺寸942x658
中职电子电工技能竞赛故障检修板
图片尺寸623x624
模拟,数字转换系统设计
图片尺寸1074x781
iv转换模块
图片尺寸1080x594
数电:74ls161变模计数器的设计
图片尺寸1236x846
q1 10位数模转换器的介绍,特性,及应用
图片尺寸1100x570
ad转换
图片尺寸1140x600
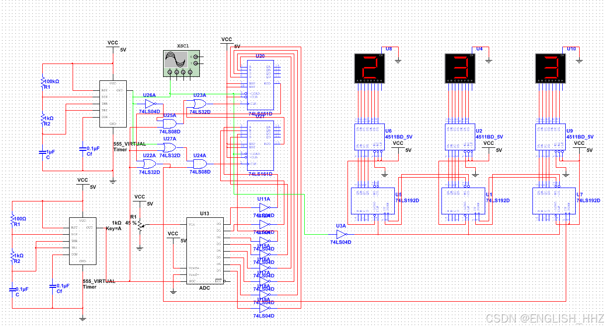
1032,基于mutisim数字电路的ad转换显示
图片尺寸1219x661
ad,是一种电路专业术语,是机电学中转化特定
图片尺寸941x504