欧框等级

《欧洲语言共同参考框架(cecr)面面观》及《测评表》
图片尺寸630x1044
新学员首课免费试听
图片尺寸655x310
欧洲语言标准
图片尺寸1121x772
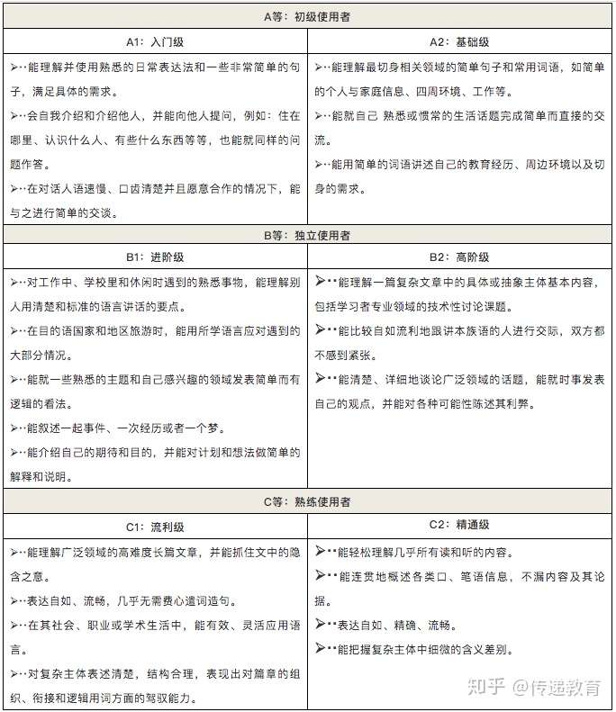
欧洲语言共同参考框架
图片尺寸1357x959
"钟美美"带来的英语学习启示录
图片尺寸640x235
北京ket考试全面解析(一)考试形式/与小升初不可不说的关系
图片尺寸640x234
漂亮的欧式边框矢量素材
图片尺寸598x501
寓教于乐的2021暑期英语夏校带你一飞冲天
图片尺寸650x554
贝乐英语与朗思测评达成官方合作,"以测促学"又添助力
图片尺寸1280x616
下面两张图是对欧框的a1到c2水平的示意图:欧框
图片尺寸640x603
vipkid少儿英语怎么样让孩子取得好的学习效果
图片尺寸543x392
欧洲语言共同参考框架c1雅思成绩与欧洲语言共同参考框架的对应关系
图片尺寸554x328
大家有一个备选,和mse同属于欧标的 iesol(国际英语能力等级考试)考试
图片尺寸1080x566
分级对标国内外权威英语等级标准和中小学英语考试,如cefr,剑桥,中考
图片尺寸419x340
(成绩等级评分)
图片尺寸1080x596
i> i>欧 /i> /i>式边 i>框 /i>古典花纹
图片尺寸324x432
河海大学研究生,南京考研三黑.
图片尺寸654x636
国际流行的英语考试都在用这个评价标准英语老师要读懂cefr
图片尺寸684x791
贝乐英语与朗思测评达成官方合作以测促学又添助力
图片尺寸1280x530
i> i>欧 /i> /i>式边 i>框 /i>金色渐变
图片尺寸324x432