死亡抢救记录模板

抢救记录模板
图片尺寸800x1132
抢救记录模板
图片尺寸920x1302
有机磷中毒危重病人抢救记录模版
图片尺寸743x987
最新抢救记录模板
图片尺寸800x1132
抢救记录模板
图片尺寸920x1302
抢救记录单
图片尺寸1142x662
死亡抢救护理记录单书写样板供参考
图片尺寸920x1302
死亡抢救护理记录单书写
图片尺寸920x1303
危重病人抢救记录表急诊医院医学急救登记本表格模板住院患者病情
图片尺寸800x800
急诊科抢救记录单
图片尺寸920x1303
护士必会的死亡(抢救)护理记录单书写模板
图片尺寸961x1280
抢救记录模板
图片尺寸920x1302
许昌市人民医院出具的《急诊抢救记录》
图片尺寸640x853
抢救护理记录单
图片尺寸920x1302
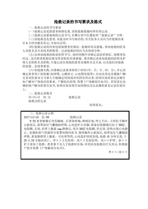
(二)抢救记录紧接病程记录书写,在横行居中位置标明"抢救记录"字.
图片尺寸496x702
急诊科抢救记录单
图片尺寸920x1302
暴某抢救记录单(暴某家属提供)
图片尺寸544x900
急诊科抢救记录.docx 5页
图片尺寸792x1120
护士必会的死亡(抢救)护理记录单书写模板
图片尺寸961x1280
危重病人抢救登记表
图片尺寸920x651