毛利率怎么算

超市毛利计算公式
图片尺寸920x1303
毛利率的计算公式
图片尺寸1075x1388
超市毛利计算公式
图片尺寸920x1303
餐饮店计算毛利的公式,你算对了吗? 建议餐饮老板收好备用!
图片尺寸960x1280
毛利率怎么算,怎么用?
图片尺寸1242x1660
毛利率的正确计算方法你算对了嘛
图片尺寸907x1137
餐厅毛利率怎么算的计算公式.docx
图片尺寸886x1147
毛利怎么算出来-毛利的公式计算公式
图片尺寸1080x608
毛利率计算毛利率计算
图片尺寸1080x651
今天分享毛利率怎么算
图片尺寸1080x1920
一个商品的毛利率怎么算详解毛利率计算公式
图片尺寸1080x608
p>毛利率有多种分类方式,按商品大类分,有 a target="_blank" href="
图片尺寸672x444
门店毛利率和盈亏点怎么算?这几个关键数据,关系到门店存亡
图片尺寸3508x2480
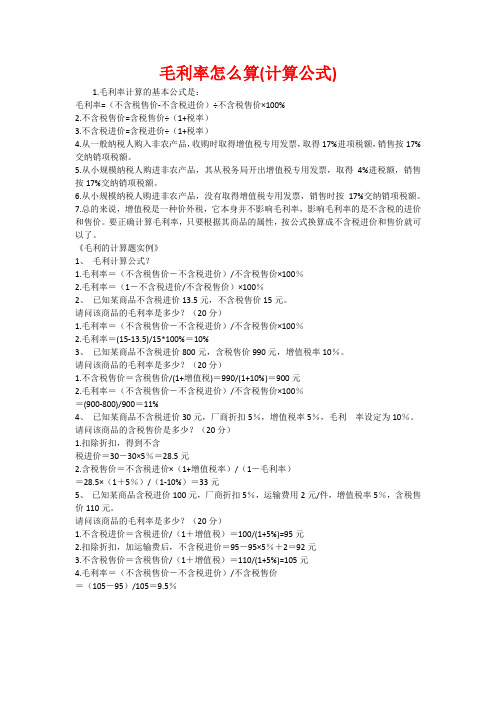
毛利率怎么算(计算公式) 各位读友大家好,此文档由网络收集而来,欢迎
图片尺寸496x702
连锁超市生鲜部毛利计算表.xls
图片尺寸920x1301
餐饮毛利率计算公式
图片尺寸677x470
哪位高人帮我算下里面毛利率,怎么算,谢谢
图片尺寸576x1024
图的计算方法有答案: 财务自由的计算公式73 假设以银行年化利率3
图片尺寸1734x1280
餐厅毛利率怎么算的计算公式 做餐饮行业,首先要懂得计算毛利率.
图片尺寸502x649
毛利率怎么算(计算公式) 1.
图片尺寸496x702