民事抗诉流程图

上诉抗诉再审案件工作流程图
图片尺寸3376x3508
检察建议,并报上级检察院备案,或者提请上级检察院向同级法院提起抗诉
图片尺寸1058x704
工作流程办理二审抗诉案件工作流程图
图片尺寸1654x1613
工作流程二审抗诉流程图
图片尺寸660x783
民事诉讼,一审诉讼流程(附:流程图)
图片尺寸640x591
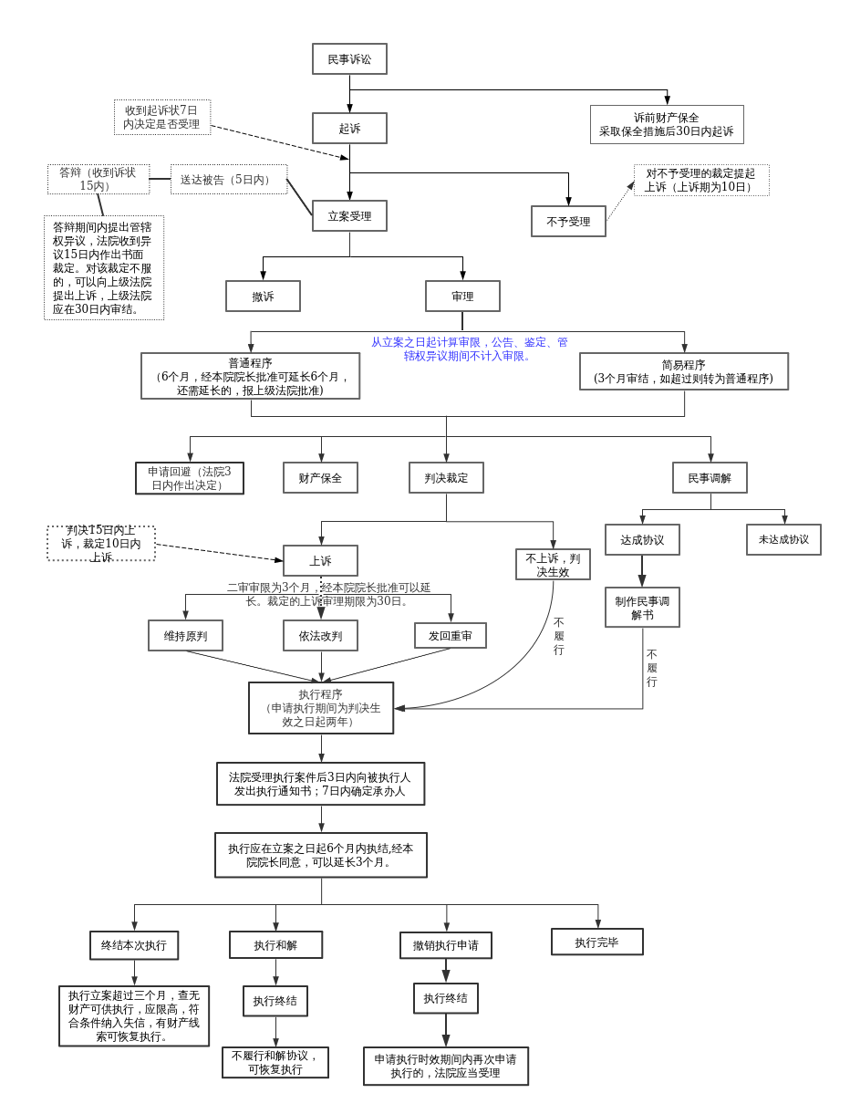
民事诉讼流程图
图片尺寸780x768
人民检察院公诉部门抗诉案件工作流程图
图片尺寸920x1303
民事诉讼流程图
图片尺寸920x1302
民事诉讼审流程图ppt
图片尺寸1275x850
办理二审,再审,提请抗诉案件流程图 - 检务指南 - 广西壮族自治区钦州
图片尺寸915x699
民事案件诉讼流程
图片尺寸567x1846
2020魔方法考微课一张图搞定民诉流程文档课程限时免费领取
图片尺寸1080x1527
民事诉讼流程图
图片尺寸2480x3508
民事诉讼流程图
图片尺寸1025x1309
民事诉讼流程图(一审)
图片尺寸800x520
起诉流程图
图片尺寸1080x1036
公诉二审抗诉案件流程
图片尺寸793x1009
民事诉讼流程图
图片尺寸743x1359
民事诉讼流程图
图片尺寸694x1029
民事诉讼程序流程图
图片尺寸788x1280