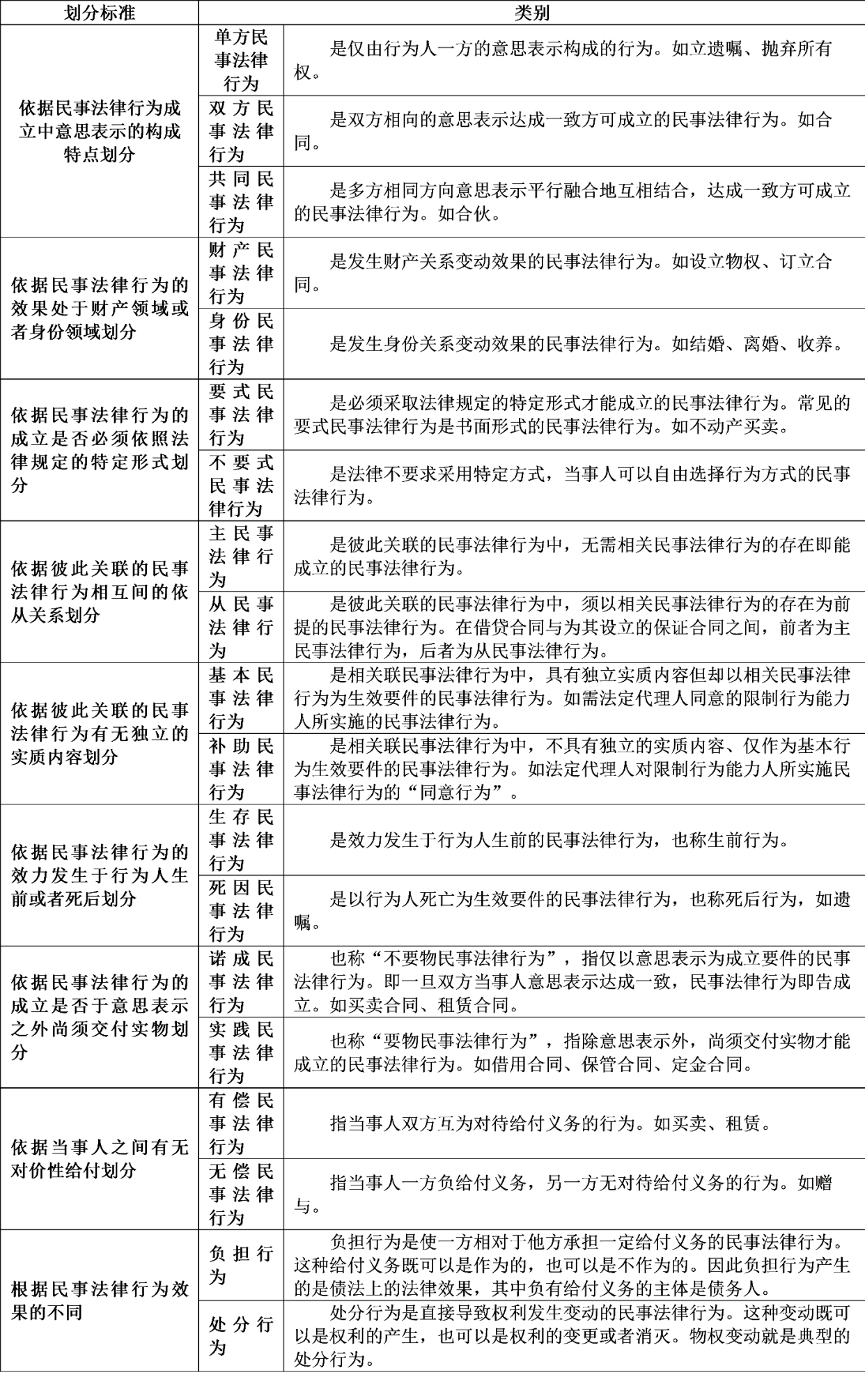
民事法律行为

民事法律行为是民事主体通过意思表示设立,变更,终止民事法律关系的
图片尺寸634x421
注会经济法学霸笔记:民事法律行为制度(一)
图片尺寸651x601
民事法律行为
图片尺寸410x291
四种民事法律行为的效力
图片尺寸1078x734
23法考民法笔记四民事法律行为
图片尺寸1080x1440
每日学典民事法律行为可附条件
图片尺寸1920x1080
法学家讲解《民法典》|关于民事法律行为的特征,类型的规定
图片尺寸1242x2010
民法典学习民事法律行为也可以反悔
图片尺寸1080x1439
民事法律行为制度
图片尺寸532x754
【二手9成新】民事法律行为 /董安生 中国人民大学
图片尺寸1600x2133
民法无效的民事法律行为
图片尺寸1080x1439
法律干货| 附条件和附期限的民事法律行为 一张图看懂附条件和附期限
图片尺寸1280x1707
什么是法律事实,请问什么是法律事实引起的民事纠纷?
图片尺寸964x500
3民事法律行为(1)
图片尺寸642x454
民法典之民事法律行为的效力代理填空版
图片尺寸1080x1440
每日"典"到:民事法律行为
图片尺寸578x876
民法中以自己的名义实施民事法律行为总结
图片尺寸1080x1439
【二手9成新】民事法律行为--法律科学文库 /董安生 中国人民大学
图片尺寸1600x1600![[二手9成新] 民事法律行为](https://i.ecywang.com/upload/0/t14.baidu.com/it/u=3888024513,4123202230&fm=224&app=112&f=JPEG?w=500&h=500)
[二手9成新] 民事法律行为
图片尺寸1280x1280
(1)行为人具有相应的民事行为能力【必备知识点1】民事法律行为的生效
图片尺寸620x416