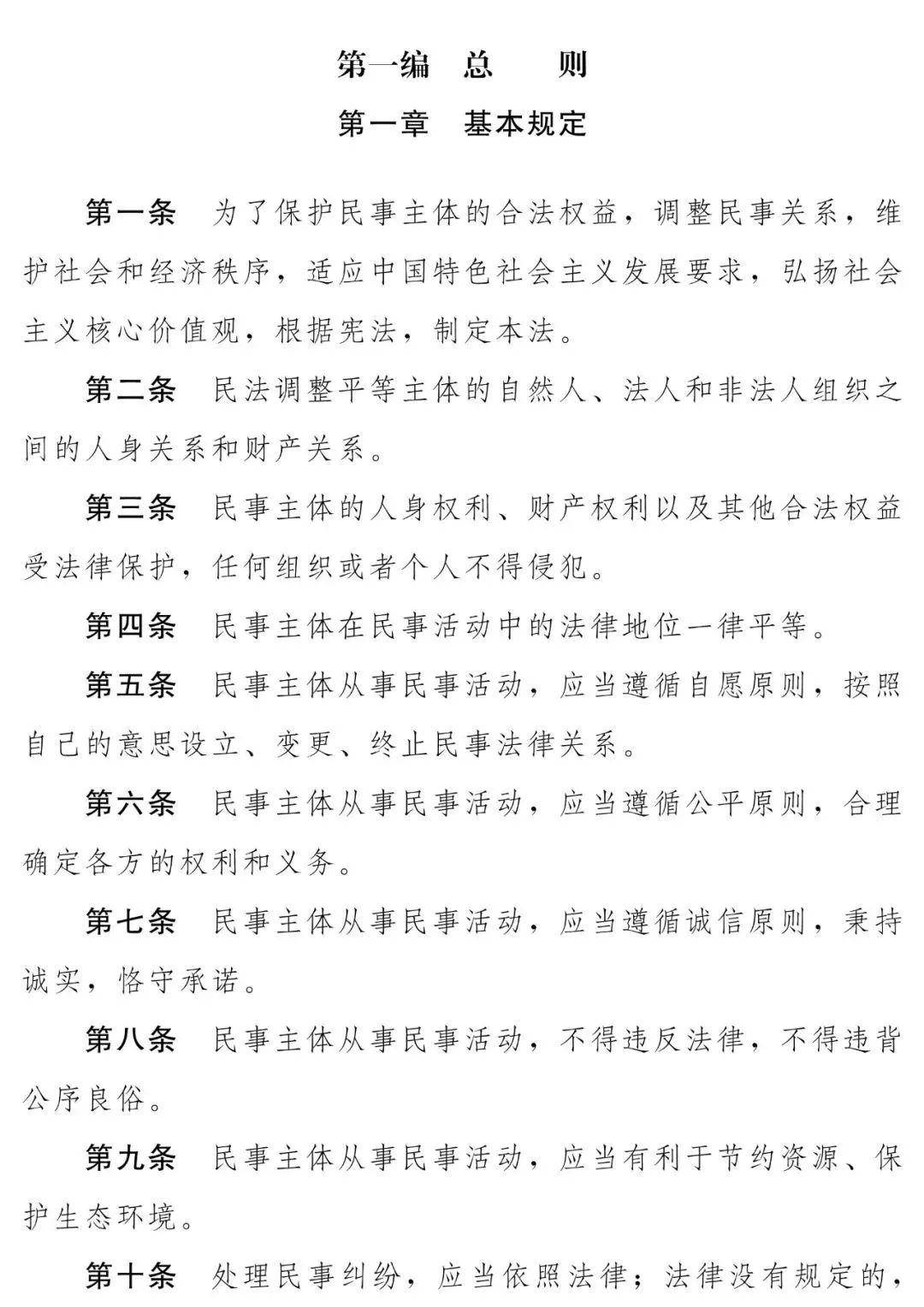
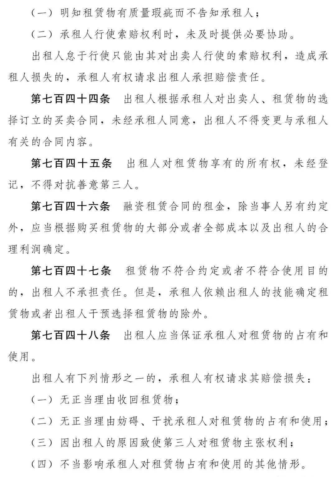
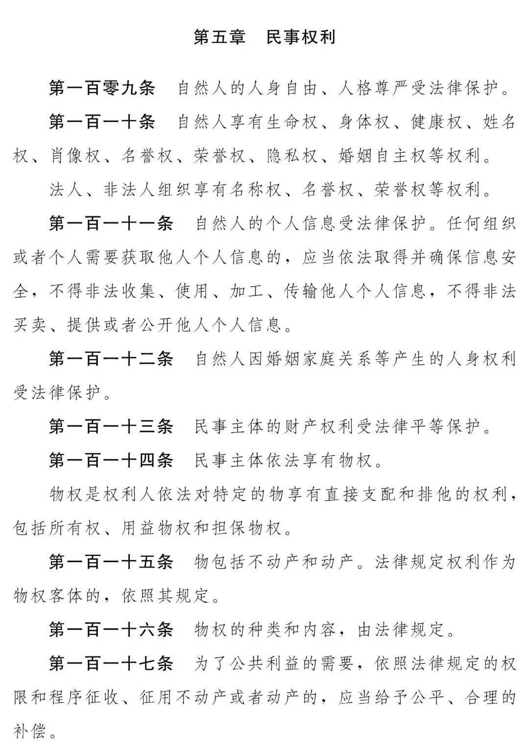
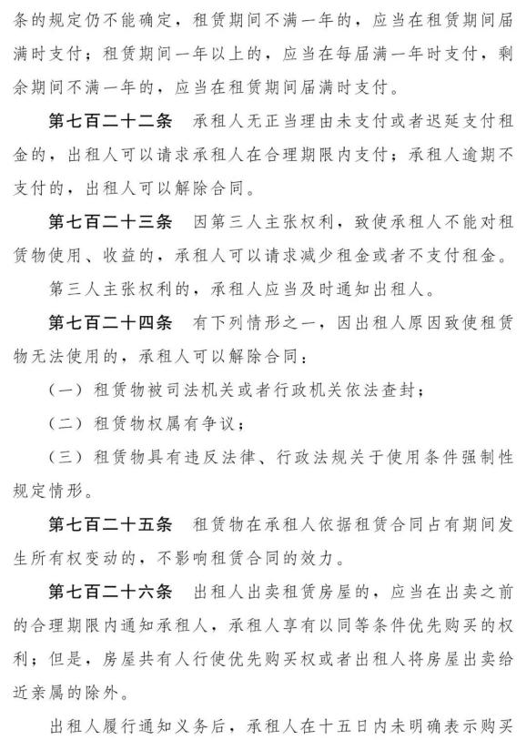
民法典草案

民法典草案重磅民法典草案全文发布内容共1260条附全文
图片尺寸578x813
民法典草案:社会生活百科全书
图片尺寸1500x1125
会议审议的民法典草案提请即将召开的十三届全国人大三次会议审议
图片尺寸1080x1524
一图概览民法典草案
图片尺寸500x3365
中华人民共和国民法典草案全文发布共1260条请收藏
图片尺寸1080x1520
中华人民共和国民法典草案全文发布共1260条请收藏
图片尺寸1080x1516
会议审议的民法典草案提请即将召开的十三届全国人大三次会议审议
图片尺寸1080x1528
纽约州民法典草案 (美)菲尔德 著,田甜 译【正版】
图片尺寸546x800
中华人民共和国民法典草案全文发布共1260条请收藏
图片尺寸1080x1533
中华人民共和国民法典草案全文发布共1260条请收藏
图片尺寸1080x1532
会议审议的民法典草案提请即将召开的十三届全国人大三次会议审议
图片尺寸1080x1532
中华人民共和国民法典草案全文发布共1260条请收藏
图片尺寸1080x1528
一图概览 | 民法典草案
图片尺寸1000x4371
重磅民法典草案全文发布内容共1260条附全文
图片尺寸1080x1517
民法典草案全文正式发布
图片尺寸1080x1596
《民法典》草案:共1260条,2020年3月审议,施行后六部法律将废止!
图片尺寸556x787
图解:民法总则是民法典第一步 草案七大变化影响你我
图片尺寸550x1732
重磅民法典草案全文发布内容共1260条附全文
图片尺寸578x818
重磅民法典草案全文发布内容共1260条附全文
图片尺寸1080x1532
重磅民法典草案全文发布内容共1260条附全文
图片尺寸578x820