气瓶的五大种类

实验室常用气瓶颜色是什么,如何进行检查?
图片尺寸526x461
气瓶颜色标志 - 知乎
图片尺寸745x527
气体钢瓶
图片尺寸452x220
气瓶的分类 - 知乎
图片尺寸615x580
常用气体钢瓶颜色标志大全
图片尺寸679x1023
各种气瓶的颜色标志
图片尺寸642x811
十堰天然气气瓶-蓝天低温储罐厂家
图片尺寸4032x3024
供应二氧化碳气瓶 百工钢瓶 百工二氧化碳气瓶40l
图片尺寸600x450
各种气瓶的颜色标志
图片尺寸920x1302
钢制无缝气瓶
图片尺寸503x364
是你气体飘了,还是我按不住气瓶了?
图片尺寸640x775
整柜防爆就选西斯贝尔智能防爆气瓶柜
图片尺寸1806x1028
气瓶的颜色和分类是根据其装载的气体种类和用途来划分的.
图片尺寸960x640
气瓶的基础知识
图片尺寸469x431
常用气瓶颜色标志一览表
图片尺寸800x1132
mmd高压气瓶氩气瓶8升10l12l14l氩弧焊机配件小型氩弧焊便携式小钢瓶
图片尺寸800x800
实验室常用气体气瓶气体分类
图片尺寸600x600
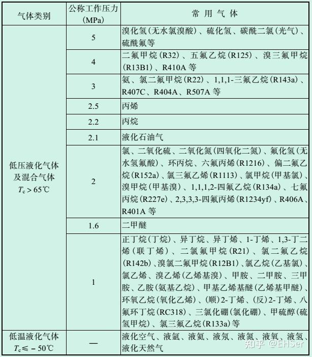
气瓶的分类 - 知乎
图片尺寸614x702
气瓶的种类繁多,只要是盛装液化气体,压缩气体甚至常压气体的容器都
图片尺寸640x462
装有不同种类气体的钢瓶需要按规定采用不同的漆色于是结论出来了
图片尺寸660x490