氧浓度计算公式

脱硝氮氧化物浓度折算公式
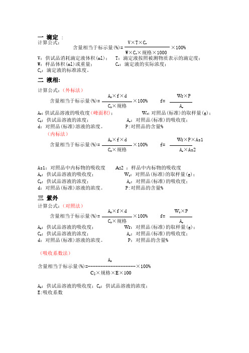
图片尺寸920x1302
2,浓度的计算公式
图片尺寸600x586
炼钢系统各种计算公式汇总,一份大礼!_氧气
图片尺寸729x538
计算公式:吸入氧浓度(%)=21 4×氧流量(l/min)2.
图片尺寸848x306
摩尔浓度的公式是怎么计算的
图片尺寸1080x607
物质的量浓度计算公式
图片尺寸920x1302
鼻导管吸氧技术ppt
图片尺寸1080x810
物质的量浓度计算公式doc2页
图片尺寸792x1120
基准氧含量排放浓度折算公式
图片尺寸919x363
历年护士执业资格考试常用计算公式总结点击查看
图片尺寸715x302
一个很简单的浓度稀释计算公式
图片尺寸1080x872
溶解氧传感器 溶解氧测定 浓度问题 氧分析仪 浓度公式 粒子浓度 氧
图片尺寸436x970
浓度的计算公式 - 百度文库
图片尺寸496x702
化学中物质的量浓度与物质的摩尔质量的计算公式有哪些? - 知乎
图片尺寸898x997
浓度换算公式
图片尺寸920x1302
1,氧气的密度
图片尺寸650x582
目标导向治疗的氧代谢血流动力学管理ppt
图片尺寸1080x810
双氧水浓度对照表
图片尺寸920x1302
cna2s2o3——硫代硫酸钠摩尔浓度(0.
图片尺寸1080x810
氧基准,是按照公式转化的,用于计算污染物排放浓度的,如下表和公式
图片尺寸700x246