水仙花数流程图

水仙花数(流程图,ns流程图)
图片尺寸1172x1143
如何用raptor算水仙花数,我需要一张流程图?
图片尺寸629x886
水仙花数问题流程图示例
图片尺寸800x1132
python水仙花数代码
图片尺寸500x667
水仙花数的简单思维和python设计方法
图片尺寸354x711
输出100~999中的所有水仙花数
图片尺寸393x511
如何用raptor算水仙花数我需要一张流程图
图片尺寸1536x2048
如何用raptor求所有三位水仙花数
图片尺寸316x703
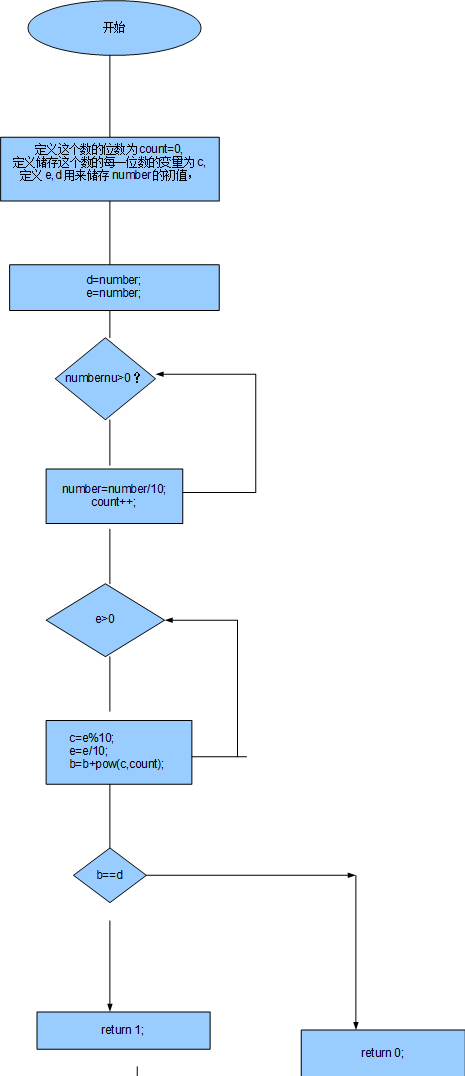
求c语言水仙花数的流程图
图片尺寸283x521
从零开始学scratch算法篇一水仙花数.从零开始学scra
图片尺寸1242x1660
设计一个算法求三个数a,b,c中的最小数,并写出程序框图
图片尺寸371x566
无忧文档 所有分类 初中教育 枚举法教案ppt 水仙花数问题: 水仙花数
图片尺寸1080x810
第三次实验报告
图片尺寸405x805
输出1000以内三位数是否为水仙花数
图片尺寸501x521
数学的美是令人惊异的!如三位数153,它满足153=1
图片尺寸330x296
3.2 求水仙花数5.3.4 十进制转换5.3.5 练习1 百马百担问题5.3
图片尺寸840x1412
题目1:使用函数输出水仙花数1. 本题pta提交列表2
图片尺寸465x1076
如何用raptor算水仙花数我需要一张流程图
图片尺寸1536x2048
流程图
图片尺寸547x678
在描述算法的流程图的符号中
图片尺寸364x480