汇川区委书记

汇川区举行零散烈士墓集中迁葬入园仪式_徐俊峰_唐静_鲜花
图片尺寸1080x608
汇川区委书记姜世甫讲话.陈娟摄
图片尺寸600x400
汇川区委书记姜世甫调研中心城区教育工作并主持召开专题调度会2月18
图片尺寸550x489
市纪委常委市党廉办第二监督检查组组长率队到我区检查政法队伍教育
图片尺寸1080x720
本次沙龙以"数智双驱,新质赋能——共绘新能源汽车数智化转型区域发展
图片尺寸640x427
汇川技术举行智能制造中心开工仪式
图片尺寸660x440
深圳6人拟获全国五一劳动奖章 颜宁是唯一来自科研机
图片尺寸768x543
座谈开始前,任海涛一行到济南汇川技术(61.220,0.99,1.
图片尺寸720x540
苏州石湖智库举办2024"智汇苏州"首期学术沙龙 聚焦新
图片尺寸640x427
找问题解难题山东省住建厅我们支部圆桌会聚焦工改
图片尺寸720x395
院长周光辉,西安交通大学协同创新中心主任刘晓东;吴中区委书记丁立新
图片尺寸800x533
产教融合互惠共赢 校企合作共谋发展——苏州汇川技术有限公司到湖南
图片尺寸800x533
红城正青春 | 第八期"汇川青年说"活动举行_汇川区_遵义_直属机关
图片尺寸1079x721
汇川区委副书记,区人民政府区长郭正勇在致辞中说,汇川区以"一流的
图片尺寸969x699
首页>江苏频道>区县联播>600_388
图片尺寸600x388
汇川区融媒体中心 毛艺 陆云峰"3月的工资打到你的账户里了,确认一下.
图片尺寸768x576
财通研究 | 晨会聚焦·4/10 大宗商品分析框架系列
图片尺寸900x383
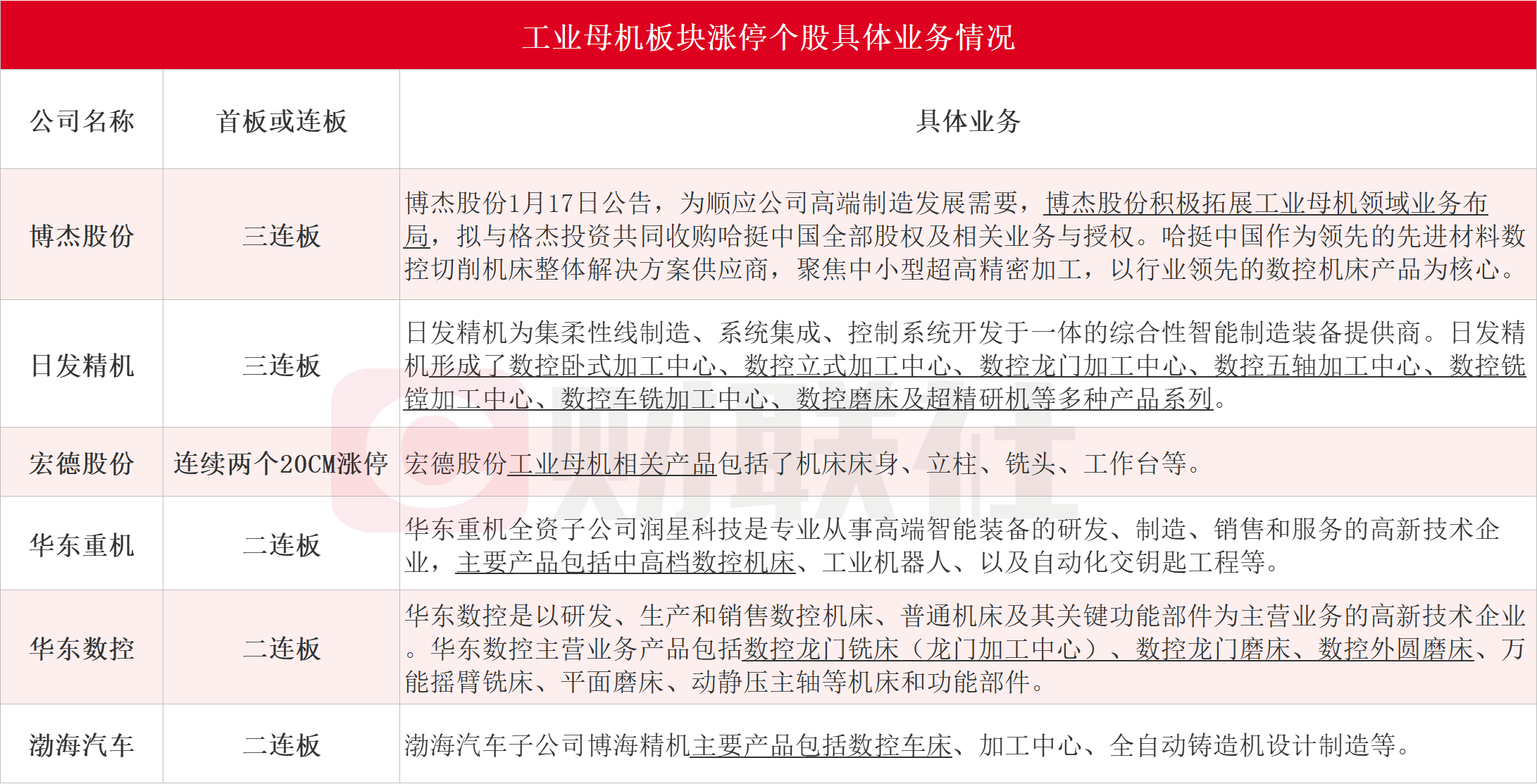
中央财经委会议推动新一轮大规模设备更新 10家上市公司回应工业母机
图片尺寸2182x1113
峰会上,飞书邀请多名川渝明星企业一号位,管理者探讨"如何让区域经济
图片尺寸828x551
汇川技术流程与it部总裁 王洪涛汇川技术作为中国工业自动化控制领域
图片尺寸700x467