汉代官职一览表

历代职官表之三西汉职官表,西汉官制剖面表
图片尺寸1080x1528
附汉朝武官职官表
图片尺寸697x4096
西汉,东汉官制简表
图片尺寸640x695
东汉文武官职表
图片尺寸920x1302
汉朝的官位再高,待遇好不好为何还得看"爵位"
图片尺寸598x554
汉朝官职都有什么
图片尺寸719x952
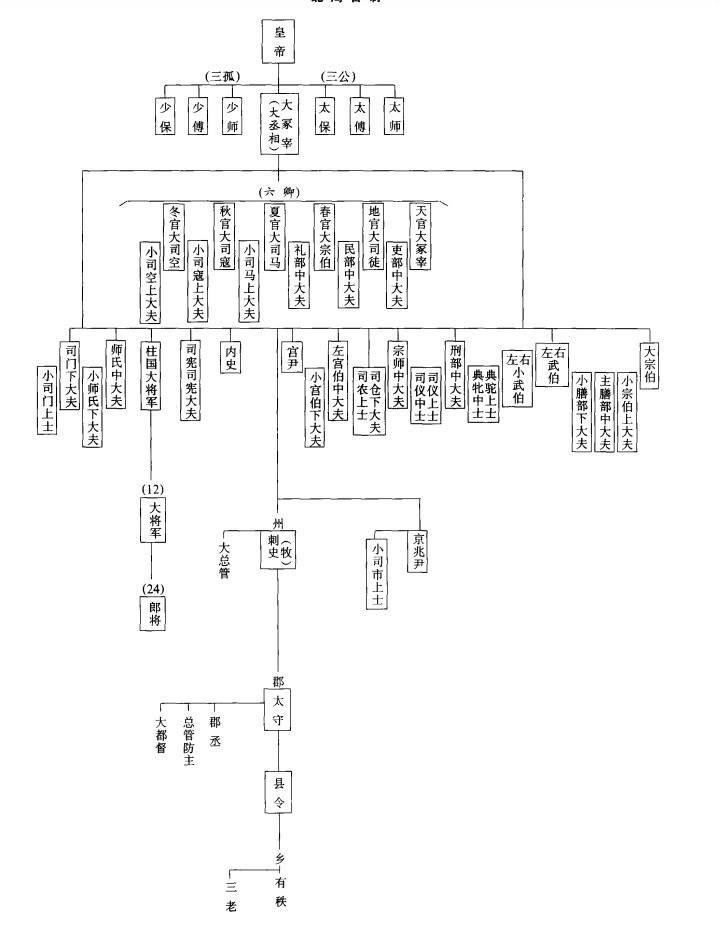
汉朝官职都有什么?
图片尺寸719x974
东汉文武官职表.doc
图片尺寸800x1132
历代职官表之三西汉职官表,西汉官制剖面表
图片尺寸1080x1528
汉朝官职都有什么
图片尺寸720x842
上图_ 西汉官制简表 为了解决这个问题,秦汉两朝都曾普赐民爵.
图片尺寸661x859
百年乐活古代官位是如何分等级的
图片尺寸640x857
汉朝王侯制度及官职列表
图片尺寸920x1302
汉朝地方官制 - 实验室设备网
图片尺寸619x371
历代职官表之三东汉职官表东汉官制剖面表
图片尺寸1080x1439
汉朝人物表罗弘(?—?)亦作罗宏.荆州长沙国(今属湖南)人.
图片尺寸784x813
汉朝三公九卿中的三公到底是哪三个官职
图片尺寸564x428
历代职官表之三东汉职官表,东汉官制剖面表
图片尺寸1080x1528
汉帝国的巩固(公元前195—前141年)
图片尺寸539x359
东汉官职
图片尺寸650x405