江淮骏铃轻卡电路图

2005-2022年款江淮汽车维修手册电路图
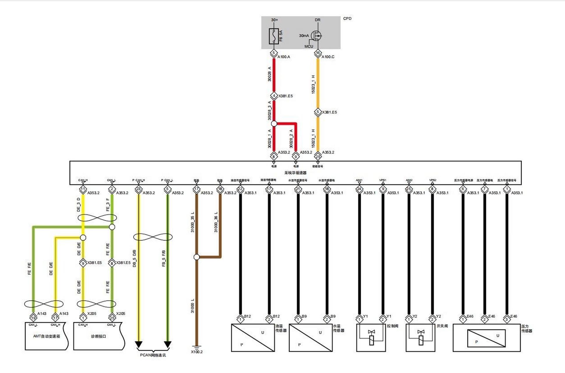
图片尺寸1065x1130
凯运升级版国四国五电路图n725凯运强劲版国五电路图n系列轻卡凯威d20
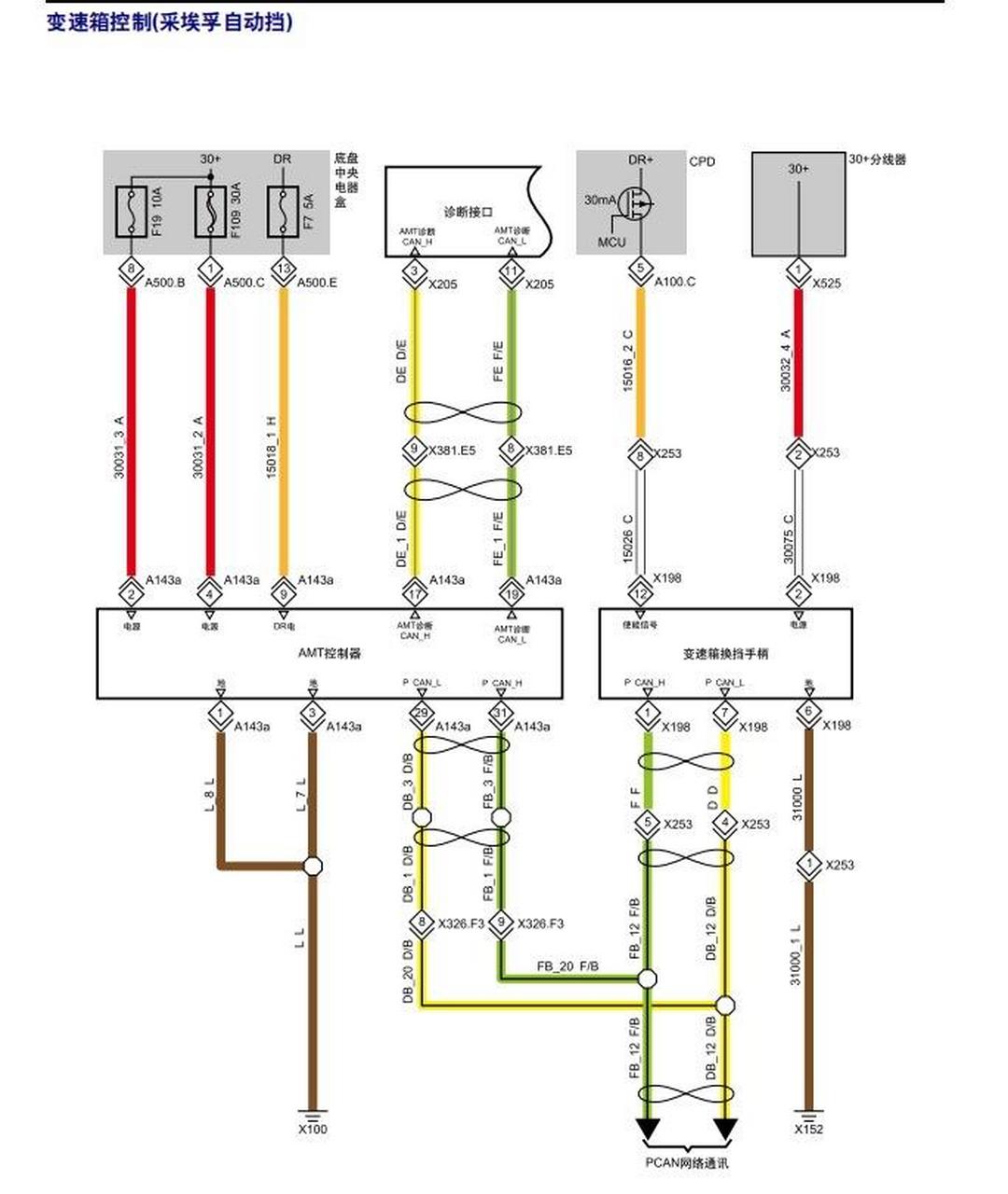
图片尺寸1137x932
汽车电路图有什么用途?
图片尺寸500x708
柴油车整车电路图
图片尺寸1080x1280
江淮瑞风s3,发动机燃油供给系统(燃油泵继电器,喷油嘴,燃油泵)电路图
图片尺寸1406x1280
柴油车整车电路图
图片尺寸1939x1280
五十铃全系维修手册电路图 d-max 铃拓 瑞迈 瑞迈ev 轻卡 mu
图片尺寸1080x1771
轻卡-n系列轻卡维修手册电路图资料# - 抖音
图片尺寸1170x2532
2018江淮瑞风s3电路图
图片尺寸1080x1514
全系维修手册电路图资料驭胜域虎宝典宝威凯锐凯运顺达特顺宝威轻卡
图片尺寸1437x924
99江铃凯运电路图详解07 98探索江铃凯运的电路世界,为你的维修
图片尺寸1520x1078
2009江铃车全系列电路图全顺电路图2
图片尺寸800x1132
凯运升级版国四国五电路图n725凯运强劲版国五电路图n系列轻卡凯威d20
图片尺寸1144x846
qx电路图2021江淮大众思皓曜维修手册2021江淮大众思皓曜电路图2021
图片尺寸1080x941
江铃皮卡预热塞电路图
图片尺寸734x1632
t5星v7d5雪铁龙凡尔赛ds9江铃dmax铃拓瑞迈轻卡pn100维修手册电路图册
图片尺寸524x687
jac和悦电路图
图片尺寸893x1240
江铃顺达仪表电路图
图片尺寸609x606
67江铃凯威凯运瑞迈皮卡顺威风光蓝电e1e3海格金龙维修手册电路图
图片尺寸918x1000
67江铃凯威凯运瑞迈皮卡顺威风光蓝电e1e3海格金龙维修手册电路图
图片尺寸918x1000