油红o染色详细步骤

油红o染色流程 166固定:将冰冻切片复温干燥10min;细胞爬片4%多聚
图片尺寸1707x1280
油红o染色
图片尺寸1280x860
品质彰显价值
图片尺寸1080x720
结果显示,在连续 8 周的酒精或茅台灌胃后,苏木精 - 伊红(he)染色法
图片尺寸1024x438
小鼠脂肪组织油红o染色
图片尺寸3000x4000
油红o染色
图片尺寸1080x1080
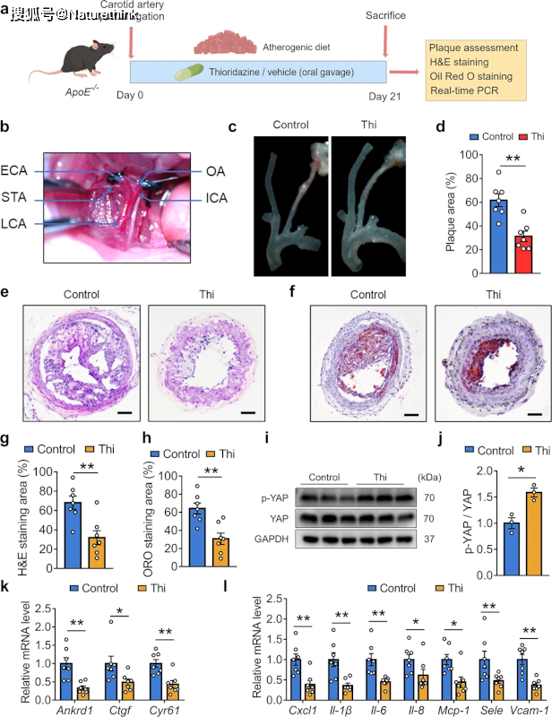
研究方法作者采用了多种实验技术,包括各种组织学染色,wb,qpcr,蛋白质
图片尺寸612x847
油红o染色流程 166固定:将冰冻切片复温干燥10min;细胞爬片4%多聚
图片尺寸1707x1280
硫利达嗪通过抑制 rhoa/yap 介导的内皮炎症来防止扰动流诱导的动脉
图片尺寸616x800
求助细胞实验油红o染色
图片尺寸4608x3456
fshw黄精多糖对不同性别小鼠动脉粥样硬化的干预作用
图片尺寸660x823
油红o染色
图片尺寸1278x857
求助细胞实验油红o染色
图片尺寸4608x3456
汇总了15中常用病理分析的染色方法949416615油红o染色—用于
图片尺寸1080x1439
研究方法作者采用了多种实验技术,包括各种组织学染色,wb,qpcr,蛋白质
图片尺寸612x899
北大药学院曾克武屠鹏飞团队发现抗疟疾药物蒿甲醚改善
图片尺寸901x606
sox4是单细胞分析揭示的动脉粥样硬化内皮细胞的新型表型调节因子
图片尺寸525x773
一看就会的油红o染色实验指南
图片尺寸960x600
细胞爬片油红o染色实验流程
图片尺寸1920x1440
求助细胞实验油红o染色
图片尺寸4608x3456