治安管理法

【以案释法】治安管理处罚篇(第三期)——精神病人违反治安管理规定的
图片尺寸544x772
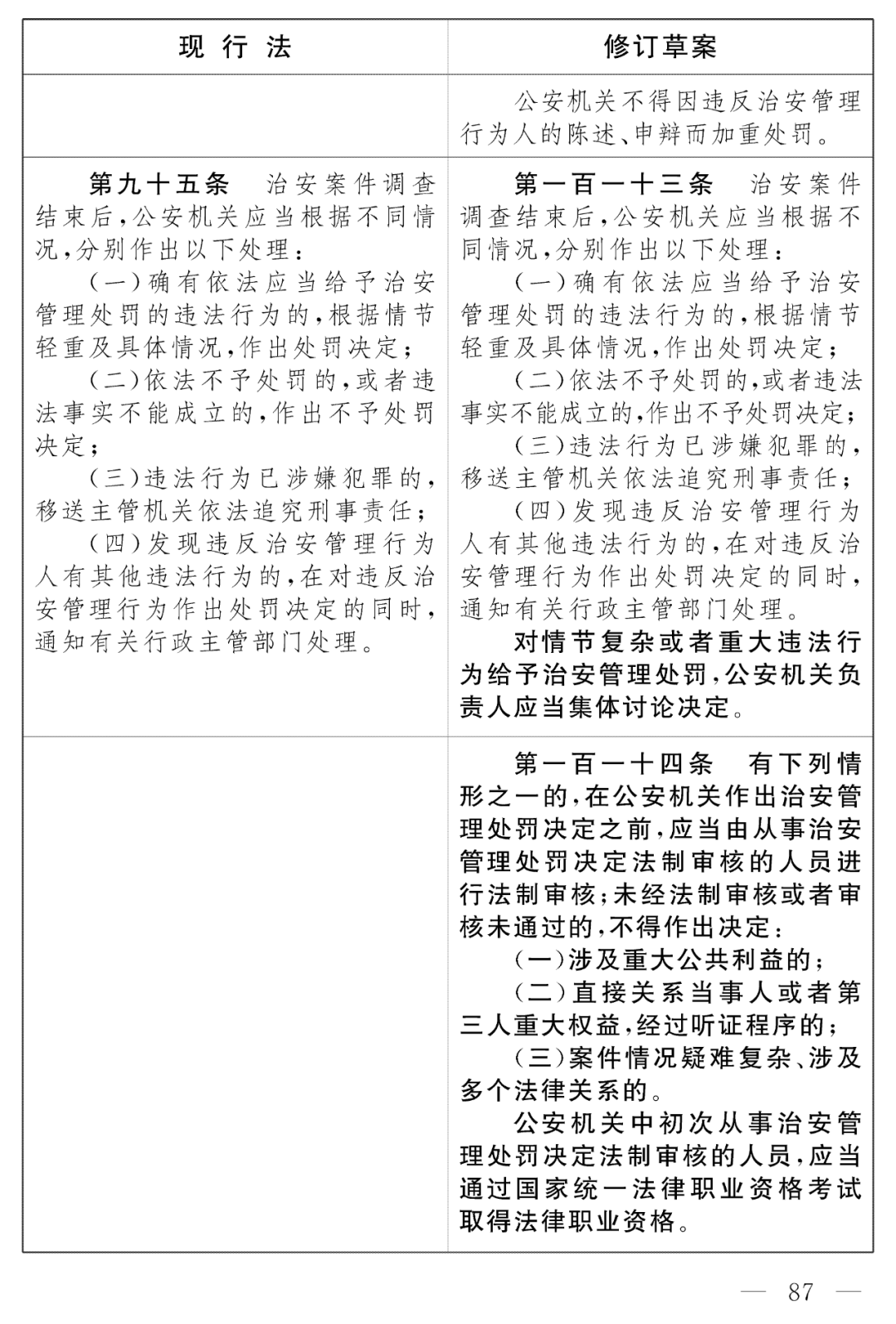
重磅治安管理处罚法修订草案征求意见附修订前后对比
图片尺寸1278x1889
【普法宣传】一图读懂《治安管理处罚法》_就业_招聘_信息
图片尺寸640x2516
《中华人民共和国治安管理处罚法》第七十二条 有下列行为之一的,处
图片尺寸428x552
治安管理处罚法#治安 - 抖音
图片尺寸964x1280
【治安管理处罚法修订草案拟对"有损中华民族精神"等表述作出更有针对
图片尺寸690x460
详细梳理治安管理处罚一览表《治安管理处罚法》是跟大众日常生 - 抖
图片尺寸1080x1412
中华人民共和国治安管理处罚法(实用版) 自营
图片尺寸800x800
中华人民共和国治安管理处罚法(注释本)
图片尺寸600x402
【阻碍执行公务治安处罚行为是否犯罪】 《治安管理处罚法》真的很棒
图片尺寸2484x3320
【治安管理处罚法修订草案将提请二审 增加未成年人违反治安管理,违规
图片尺寸870x1280
【关注治安管理修法|治安处罚最低年龄该不该降低】
图片尺寸690x458
【24年7月更新】中华人民共和国治安管理处罚法
图片尺寸200x500
解密偷拍女性猖狂行为背后,暴利的黑色产业链
图片尺寸844x562
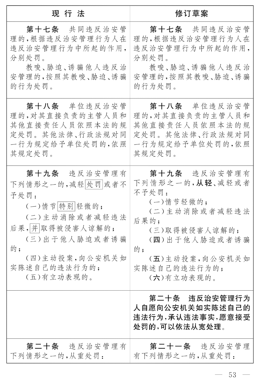
《治安管理处罚法》修改前后对照表
图片尺寸1080x1596
当当阅读器 - 中华人民共和国治安管理处罚法:大字本
图片尺寸1080x1920
这次的《治安管理处罚法(修订草案)》,除了第34条之外,还有 - 抖音
图片尺寸1152x838
2022适用中华人民共和国治安管理处罚法2012年修订单行本法律
图片尺寸350x350
《治安管理处罚法》修改前后对照表
图片尺寸1080x1596
海报印制315处罚海报展板素材(制作)治安管理处罚法(摘录)2
图片尺寸1362x800