泌尿系统疾病

健康科普预防泌尿系感染从我做起
图片尺寸1074x906
难以言说的痛之泌尿系感染
图片尺寸600x393
小儿泌尿道感染ppt课件.ppt
图片尺寸1152x864
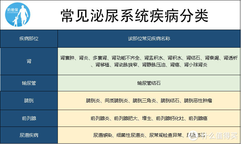
(点击查看常见泌尿系统疾病分类)
图片尺寸775x462
猫咪高发病﹣泌尿系统疾病秋冬季节猫咪泌尿问 - 抖音
图片尺寸1200x1582
42细说泌尿系感染的原因诊断预防和治疗最新进展
图片尺寸789x443
泌尿系统疾病最全投保指南!__凤凰网
图片尺寸544x544
肾炎结石尿路感染怎么买保险泌尿系统疾病最全投保指南
图片尺寸1080x579
现代疾病医疗保健宝典:泌尿系统疾病医疗保健宝典
图片尺寸600x800
泌尿感染,不是谁都像烟台新安男科医院这样能治好
图片尺寸1058x693
干细胞疗法在5类泌尿系统疾病上的临床应用前景
图片尺寸660x495
夏日炎炎一不小心泌尿感染都有哪些病
图片尺寸507x313
泌尿外科男性生殖系统感染ppt
图片尺寸1080x810
泌尿系感染,又称尿路感染,是肾脏,输尿管,膀胱和尿道等泌尿系统各个
图片尺寸930x882
由细菌直接侵袭尿路引起的非特异性感染 是最常见的泌尿系疾病之一 是
图片尺寸960x720
泌尿系统感染有哪些症状
图片尺寸1080x1439
泌尿系统疾病 泌尿系统疾病的种类: 一,炎症 (inflammation) :变态
图片尺寸960x720
万能公式:泌尿系统疾病诊断公式
图片尺寸666x570
小儿泌尿道感染ppt课件
图片尺寸800x600
" 泌尿泌尿系统感染尿道炎膀胱炎症状图片泌尿系统相关疾病的病因及
图片尺寸960x720