流程图注释

技术部业务流程图说明
图片尺寸1860x2631
多久_注册一个商标需要什么_注册成立一个商标代理公司需要哪些流程
图片尺寸2480x3208
产品设计流程系列业务流程和流程图介绍
图片尺寸1086x1428
selectimports()含义流程图
图片尺寸803x859
根据下面的流程图给我编一个89c51单片机的主程序,最好有详细的注释
图片尺寸410x556
用一张流程图解释如下
图片尺寸3432x3325
注册流程图
图片尺寸826x1248
流程图
图片尺寸1748x2120
注册功能流程图
图片尺寸907x1067
注塑流程图
图片尺寸734x1173
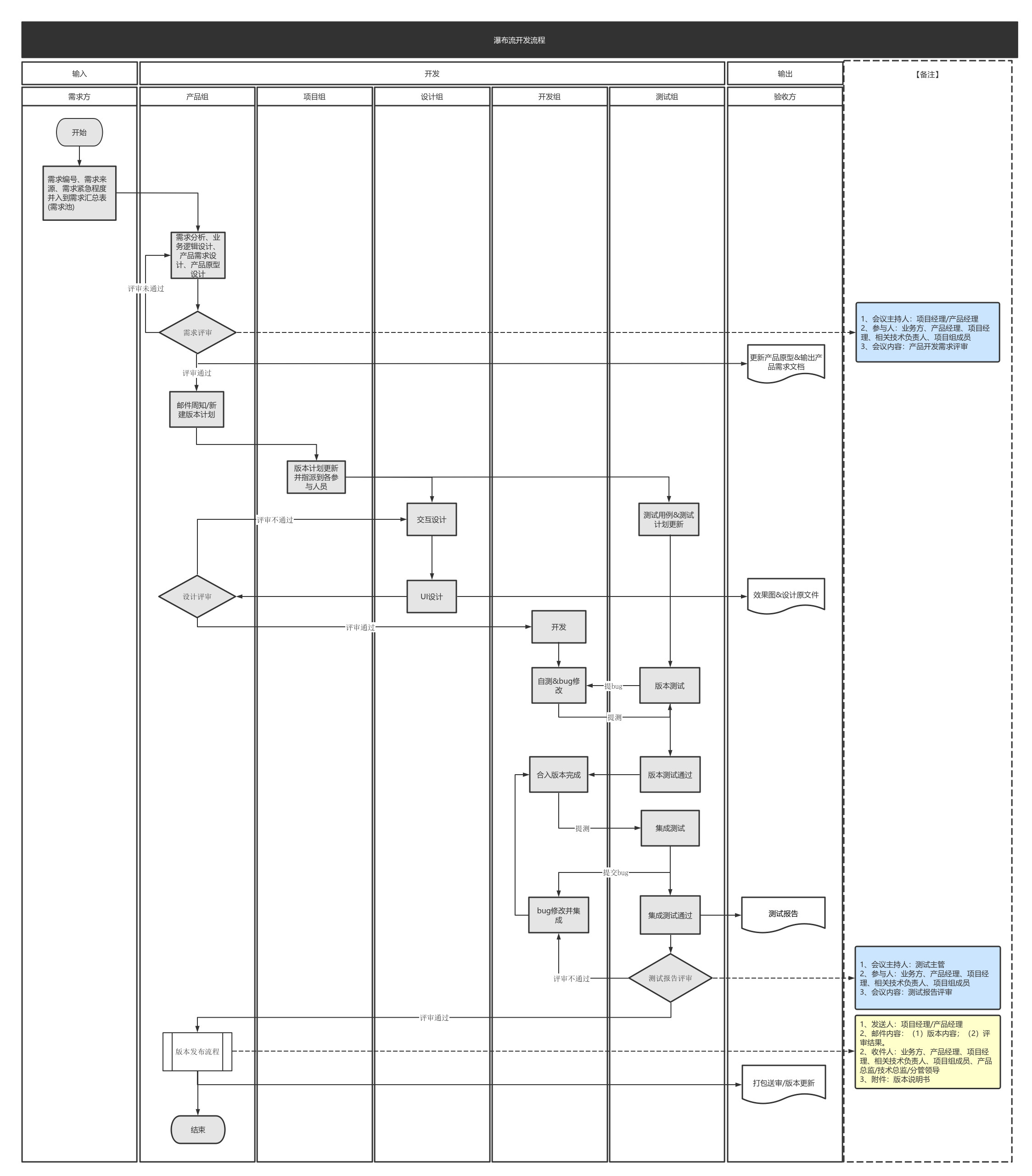
瀑布开发流程
图片尺寸2333x2661
注塑流程图
图片尺寸973x1342
方法调用的上,下链路,以及通过 jdk 工具 jar 包完成注释以及自定义
图片尺寸1848x1320
图6 同步注浆工艺流程图
图片尺寸886x1000
(3)画出流程图
图片尺寸618x882
以下是安迪的邮件原文,以及注释 一,有一种人,他们注重节操
图片尺寸1031x1237
注塑流程图
图片尺寸734x1105
原淄博市工商局商标事务所
图片尺寸2575x3609
如何实现一个简易版的 spring - 如何实现 @autowired 注解
图片尺寸1752x1764
注塑流程图
图片尺寸734x1153