流程图 知乎

知乎流程 | processon免费在线作图,在线流程图,在线思维导图
图片尺寸1388x975
流程图进阶——跨职能流程图(泳道图)完全指南 - 知乎
图片尺寸2054x1984
流程图步骤示意图
图片尺寸860x1295
知乎发布文章直观流程(2)功能流程图:图3 知乎发布文章功能
图片尺寸697x1273
我把会计工作做成了流程图,一看就能明白! - 知乎
图片尺寸711x1002
5.1 程序流程图
图片尺寸1109x1087
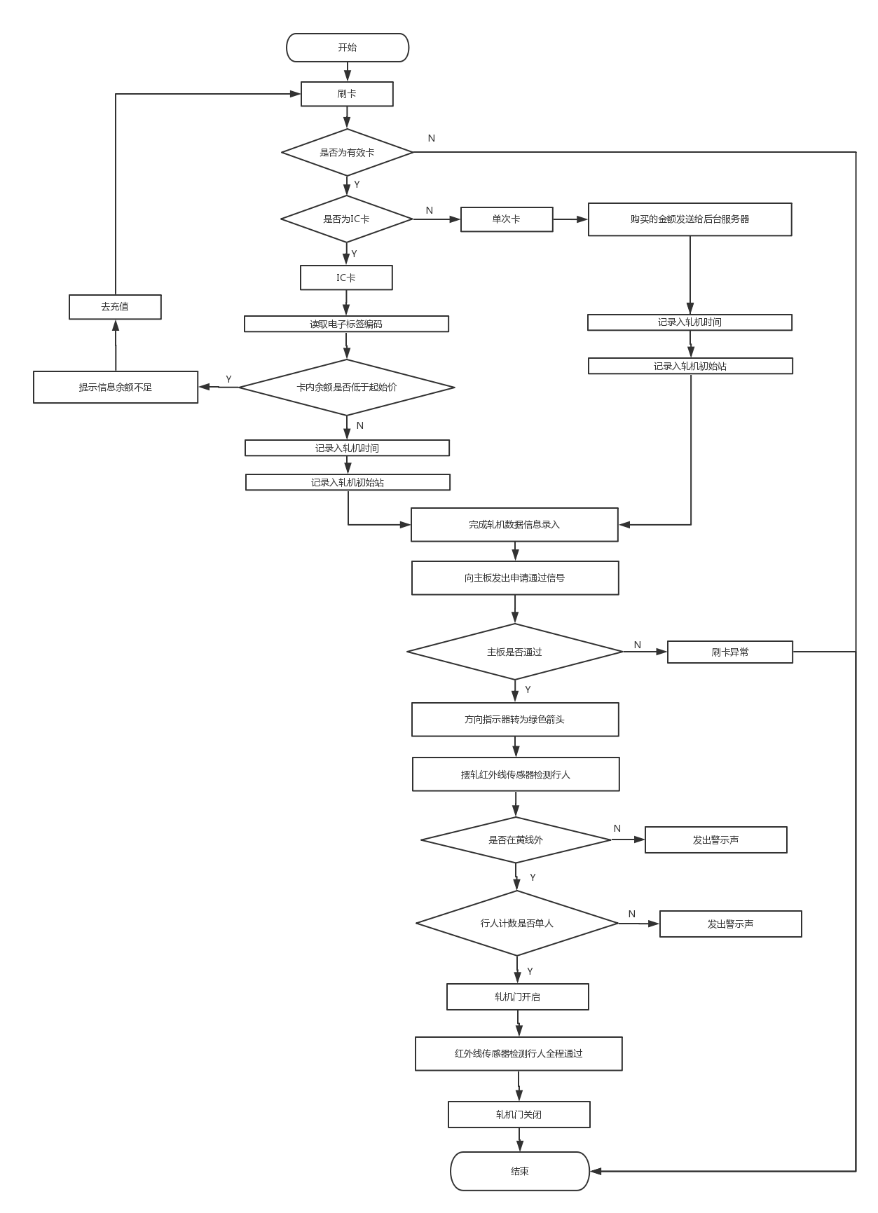
地铁闸机进站流程图 - 知乎
图片尺寸1440x1989
程序流程图详解(六大部分) - 知乎
图片尺寸1193x1206
3.1 工单系统功能流程图
图片尺寸1934x1498
2,完整的流程图1,用户登录功能的使用场景分析
图片尺寸2547x2372
计数排序法流程图示例 - 知乎
图片尺寸2038x1426
程序流程图是什么?基本流程图讲解
图片尺寸750x591
3.1 流程图设计
图片尺寸583x446
制程检验控制程序2-013(非常详细-附有流程图).docx 6页
图片尺寸792x1119
关于流程图,你想知道的都在这里 - 知乎
图片尺寸1998x1410
系统流程图
图片尺寸750x493
续上篇|linux操作系统i/o机制原理(流程图详解) - 知乎
图片尺寸1500x1422
软件工程系统流程图期末快速复习用
图片尺寸839x1473
有什么精彩的流程图? - 知乎
图片尺寸1126x799
程序流程图用什么软件画?有哪几种方式
图片尺寸750x441