测试业务流程图

项目总体测试方案(测试计划word原件直接套用)
图片尺寸3309x4678
请简述一下软件测试的流程
图片尺寸1280x1706
软件测试流程
图片尺寸789x948
软件测试工作流程(三)
图片尺寸888x467
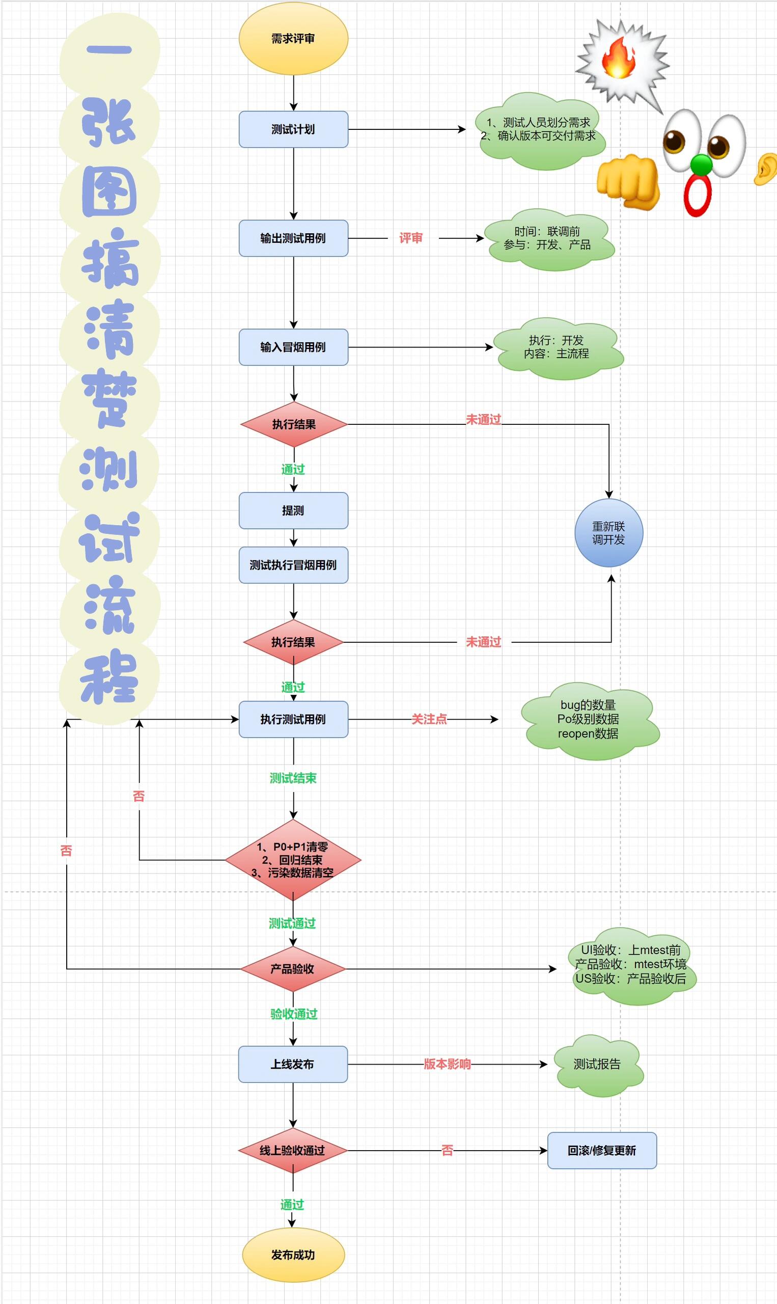
👋 给大家带来一份超级详细的测试流程图,绝对是测试工作中不可或缺
图片尺寸1526x2560
自动化测试项目流程
图片尺寸609x980
检测公司检测工作流程图
图片尺寸1240x1753
如何搭建自动化测试框架?
图片尺寸800x1346
软件测试流程,2024年最新软件测试面试经历
图片尺寸503x520
zlj_a/b 测试流程改进方案落地实践
图片尺寸1920x1611
新产品测试流程
图片尺寸591x974
软件测试流程及规范(参考大华为的规范)_互联网大厂软件测试规范(1)
图片尺寸534x756
软件测试流程,2024年最新软件测试面试经历
图片尺寸411x535
试验检测程序流程图_第1页
图片尺寸1240x1753
cma检测业务流程
图片尺寸752x953
软件开发自动化测试开发流程#宏软集团#宏软高科
图片尺寸1152x2134
软件测试十几个可以练手的项目实战,力推
图片尺寸1080x810
淘宝网购物流程测试用例
图片尺寸920x1303
做测试一定要知道的——软件测试流程和测试规范标准文档
图片尺寸1080x810
业务流程测试
图片尺寸518x1227