测量电路

电容测量仪电路检测电路
图片尺寸1515x804
大位移电涡流传感器测量电路的设计
图片尺寸1040x733
实验探究题------测量电功率的实验专题 (2)小明按要求正确连接电路后
图片尺寸882x565
测量电路
图片尺寸500x222
判断如下电路图中电压表的测量对象
图片尺寸410x568
电路中测量信号中共地干扰信号
图片尺寸1920x1080
学校实验小组为测量一段粗细均匀的金属丝的电阻率,实验室备选了如下
图片尺寸2760x1430
温度测量电路
图片尺寸1844x991
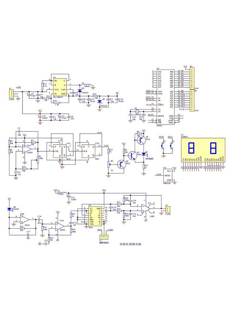
光吸收测量电路套件电子技能竞赛中职学生装配调试大赛js-56-224
图片尺寸750x1000
亮度自动测量电路
图片尺寸1613x991
电流测量电路原理
图片尺寸1677x627
用灵敏电流表测电阻,可以用如图甲所示的电路测量电阻
图片尺寸960x1210
初级模拟电路:8-5 微信号测量电路
图片尺寸611x464
伏安法测电阻 伏安法测电阻的实验原理和电路图【推荐1】用伏安法测量
图片尺寸2500x1240
小芳利用如图甲所示的电路测量未知电阻rx的阻值,阻值大约为5 Ω.
图片尺寸1998x755
电阻式传感器测量电路
图片尺寸524x391
微小电容测量电路.pdf
图片尺寸552x369
555简易湿度测量电路
图片尺寸1024x597
粮食温度测量仪电路
图片尺寸912x469
空气湿度测量电路
图片尺寸920x841