浓度问题

六年级奥数浓度问题及经济问题练习题
图片尺寸920x1302
小学六年级奥数题浓度问题(一).doc
图片尺寸993x1404
浓度问题公式及例题
图片尺寸920x1302
小学六年级奥数题浓度问题一doc2页
图片尺寸792x1120
六年级浓度问题36891.doc
图片尺寸993x1404
浓度问题十字交叉法
图片尺寸396x283
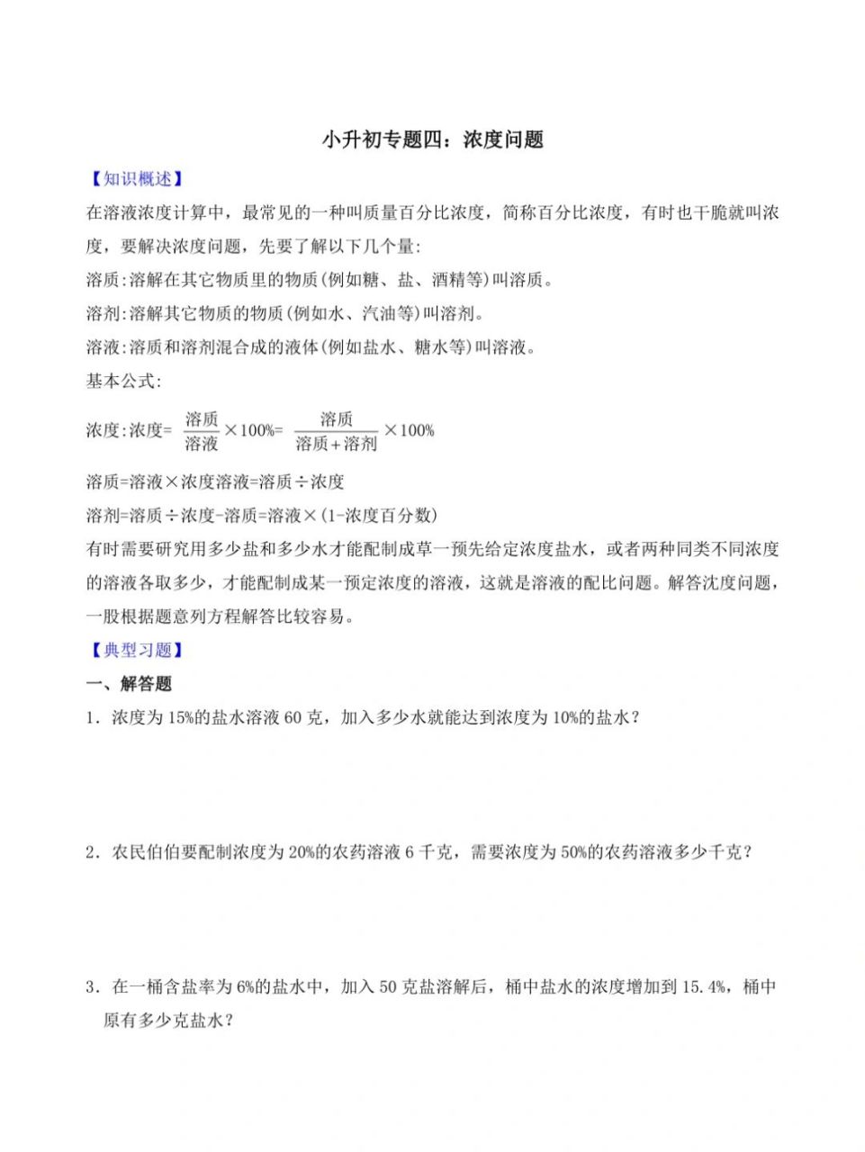
小升初数学专题四(浓度问题) #小升初加油
图片尺寸961x1280
浓度问题十字交叉法.doc
图片尺寸794x1123
小学数学浓度问题专项练习题奥数思维强化训练稀释混合五六年级
图片尺寸800x800
数量打卡浓度问题
图片尺寸1080x781
浓度问题.pptx
图片尺寸1080x810
11浓度问题题
图片尺寸920x1302
小学数学浓度问题
图片尺寸860x1216
六年级下册数学试题-----浓度问题人教版.docx
图片尺寸993x1404
六年级数学"浓度问题"练习题_第1页
图片尺寸920x1302
浓度三角十字交叉法答案版
图片尺寸920x1301
六年级奥数举一反三第17讲 浓度问题含答案_第1页
图片尺寸920x1302
典型应用题浓度问题
图片尺寸920x1302
浓度问题之十字交叉法
图片尺寸920x1302
小学浓度问题应用题
图片尺寸920x1302