深挖潜力

破解成长瓶颈刻意练习法中的动力源泉与突破之道
图片尺寸640x673
走上管理岗,你必须知道的事
图片尺寸700x480
石化机械四机公司深挖潜力点掘出效益泉
图片尺寸992x559
"乡建"不晚 多彩孙村——和美乡村建设激活乡村旅游经济的孙村实践
图片尺寸1920x635
石化机械四机公司深挖潜力点掘出效益泉
图片尺寸986x559
深挖"林"的潜力,林下中药材种植长势喜人
图片尺寸500x248
广西稳供应促外贸深挖对外开放潜力
图片尺寸660x440
马滘街道打造"和美之地",深挖潜力聚人气,力推特产走出去|马浩|凤岗
图片尺寸660x372
深挖内需潜力,深圳创业补贴对开公司开店者发补贴_消费_经济_毕业
图片尺寸600x418
深挖潜力提升开放能级,培育西部陆海新通道科学城优势_跨境_西永_重庆
图片尺寸1080x607
深挖旱地种粮潜力 让更多旱地变"粮仓"
图片尺寸400x266
深挖节能潜力,能源转型升级,水泥行业于逆境中闯出一条新路_发展_企业
图片尺寸1500x1000
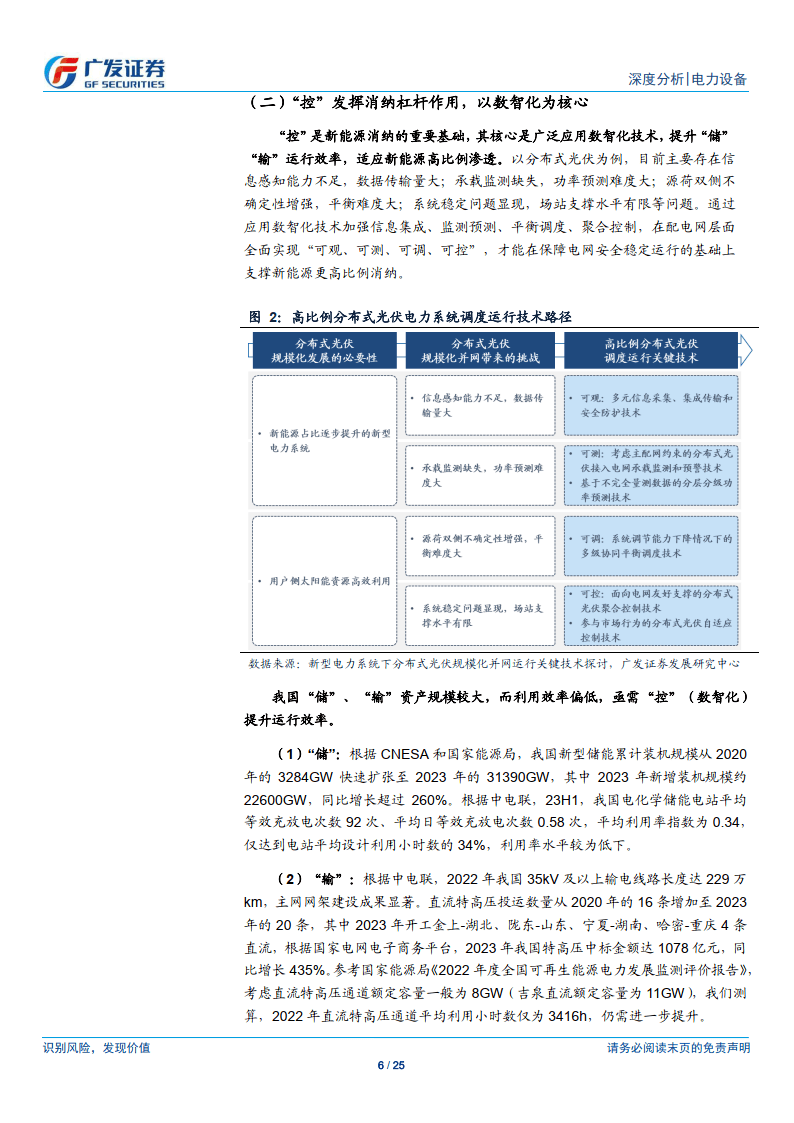
新型电力系统系列之八深挖绿电增长潜力数智化释放消纳弹性附下载
图片尺寸794x1123
中国股市:春兴精工——深挖市场潜力,引领行业未来!
图片尺寸640x450
新型电力系统系列之八深挖绿电增长潜力数智化释放消纳弹性附下载
图片尺寸794x1123
效益攻坚闪光灯丨潜心钻研 深挖潜力_阀门_维修_经验
图片尺寸1080x608
深挖节能潜力,能源转型升级,水泥行业于逆境中闯出一条新路_发展_企业
图片尺寸1500x1000
03 赋能服务,深挖"科技 数字"金融潜力
图片尺寸1080x720
中国经济微观察 绿色转型赋能高质量发展 加速深挖"第二矿山"潜力
图片尺寸1920x1080
今年以来,达川区发改局在区委区政府的大力支持下,狠下功夫,深挖潜力
图片尺寸1080x948