清税证明怎么办理

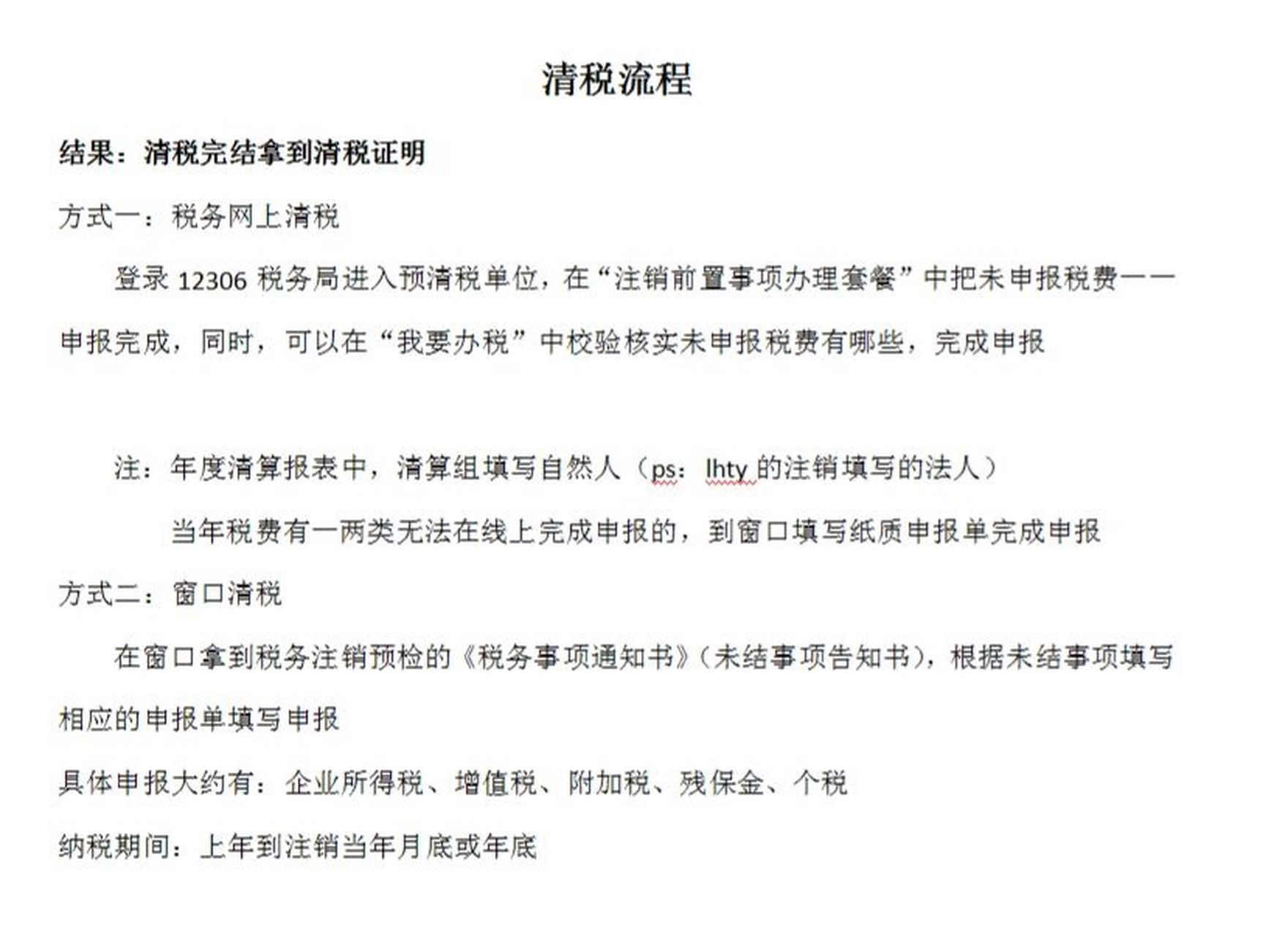
清税流程 清税流程 结果:清税完结拿到清税证明 方式一:税务网上清税
图片尺寸1760x1280
教你怎么取得清税证明和企业注销单
图片尺寸1080x1440
企业清税证明
图片尺寸920x1302
注销公司第一步办清税证明.
图片尺寸1080x1920
个体户也要报税工商会自动同步税务启用
图片尺寸1080x1439
如果税务老师要求查账,需要按照老师要求提供相关证明文件.
图片尺寸562x509
清税证明.png
图片尺寸801x576
公司注销02清税证明77注销登记通知书 关于公司的注销 不少人因为
图片尺寸960x1280
范本个体工商户清税证明标准模板
图片尺寸920x1303
个独批量注销中,可以采用外地个体户形式代替,全程不到场,综合税赋2.
图片尺寸791x1054
(5)工商注销:提交注销申请书,注销决议,清税证明等材料.
图片尺寸790x859
也不难,简单的就是刚注册下来的营业执照,甚至都没有做过税务登记这种
图片尺寸960x1280
清税证明
图片尺寸600x400
经营管理
图片尺寸2898x2468
上海公司税务注销一人一户
图片尺寸1080x1439
去了国税清税 然后再去注销营业执照还把店里的网线给停了四年的烘焙
图片尺寸1080x810
工作日常.和审批老师对话96 老师说:我空了就给你申请 我说 - 抖音
图片尺寸1079x1440
20220805税务注销 公司注销 清税证明#清税证明 #上海公司注销
图片尺寸1080x1440
税务注销-清税证明-前海百科财税代理集团工商注销图片-前海百科财税
图片尺寸2736x3650
作废清税证明!恢复税务登记!2024年6月起,企业注销大改!
图片尺寸525x519